Festive Fundamentals: A Beginner’s Guide to ChatGPT

Curious how ChatGPT can help you this holiday season? As the December festivities twinkle around us, we’ll unwrap the basics of ChatGPT in a fun and engaging way. In this beginner friendly workshop, we’ll take a merry stroll through the essentials of ChatGPT. It’s like learning to build a snowman – step by step and full of fun! We’ll explore what ChatGPT is and the ways it can add magic to your daily tasks. Think of it as your gateway to understanding AI, all wrapped up in a bow of holiday joy!

Bring your holiday spirit and prepare for an enjoyable learning experience, complete with holiday-themed examples and a friendly, supportive environment. Designed for AI newcomers, this workshop is your sleigh ride into the exciting world of ChatGPT!

Learning Objectives:

  • Uncover the magic of generative AI and ChatGPT, perfect for beginners stepping into the AI holiday season.
  • Navigate ChatGPT’s user interface with the ease of finding presents under a Christmas tree.
  • Identify at least two ways ChatGPT can be your helper elf, assisting with everyday tasks.
  • Learn tips for crafting effective prompts, like writing your first holiday card, in a simple, fun way.
  • Discuss AI ethics and safety, like responsibly roasting chestnuts on an open fire.

Current Student Experience: Managing the Portfolio

During the annual PhD seminar, I delineated the journey of curating my PhD portfolio over the years. I articulated my rationale for selecting WordPress as my platform of choice, contrasting it with alternatives preferred by many peers. I also showcased a Padlet board, featuring portfolios of former classmates, inviting attendees to contribute and enrich this collective repository.

InteresTED | Unlocking the Boundless Potential of Many Metaverses

Join us for an exciting session where we delve into the fascinating world of metaverses and explore their incredible potential. In this interactive training, we will discover the concept of the metaverse and how it can revolutionize our digital experiences. We will view a TED Talk led by Minecraft’s game director Agnes Larsson, and we will examine the limitless possibilities for inclusivity, creativity, and connection that multiple metaverses offer. Through engaging discussions and practical applications, you will gain insights into the transformative power of virtual worlds and their real-world impact. Don’t miss this opportunity to be inspired and join the conversation about the future of metaverses!

Learning Objectives:

By the end of this training session, participants will be able to:

  • Define the concept of the metaverse and understand its significance in today’s digital landscape.
  • Explore a metaverse platform and identify its potential for fostering dialogue, friendship, and trust.
  • Examine the practical applications of metaverses, with a focus on FrameVR as an example.
  • Reflect on personal takeaways from the session and identify key insights about the metaverse’s impact on the real world.

6480: Week 1

For this week, write a 350-500 word reflection on where you are at this stage in terms of your confidence in your topic, where you are at with the literature review related to your dissertation, and how happy you are with your proposed research methods. Explain the origin of your topic and why you are passionate enough about it to carry you through the difficulty of writing up your study.


My main dissertation proposal idea is roughly titled:

Exploring the Ethical Boundaries and Pedagogical Implications of Generative AI in Educational Settings

Dissertation idea:
This dissertation aims to investigate the ethical implications of utilizing generative AI, specifically ChatGPT, in educational environments. The mixed-methods research study will employ a survey to understand university students’ perspectives regarding the technology’s potential and ethical considerations, additionally, qualitative analysis will investigate the extent of generative AI’s adoption in academic contexts and its potential impact on academic integrity. By examining these findings, the research aims to provide insights that guide the ethical utilization and effective integration of ChatGPT in educational environments.

Literature Review Status:

I have been hesitant to start drafting an official literature review for this dissertation without first getting approval from my Chair. I have done literature research on this topic for other papers and presentations, so I feel like I have some idea of where to get started.

One challenge I have encountered is that the technology is so new that there have been a limited number of peer-reviewed published papers. In this case, I could use some guidance on the structure of the literature review and feedback as to whether or not we can use published papers that are still under review, or if we can use resources such as news articles or blog posts that were not peer-reviewed.

How did I get here:
The introduction of generative AI has me smitten, and this is where I would like to spend my time and focus on my doctoral expertise. I was introduced to open AI in September of 2022 when it was still considered GPT 3, and it was called Playground. My daughter shared that some individuals she knew from school were utilizing the software platform and then told me they found out about it on TikTok. I then went down a rabbit hole of amazement in discovering all of these “undercover tools” that were, at the time, positioned to be cheating tools. This was a few months before ChatGPT came out, but once it did, the cat was out of the bag, and the potential for the software was everywhere.

Yet for me being in the realm of teaching and learning, I still couldn’t move beyond the capabilities for cheating with this technology, which then led me to wonder what cheating is when using this technology, and if you partner with this technology as a Co-writer or Copilot is it cheating, and where’s the line, and then is it ethical, and at what point is it unethical, and I think this is the root of it: where is the line of ethics on utilizing ChatGPT for school work.

Over the last year, I have tried to use the technology where I can to discover more about it, and its potential applications. I have also led multiple faculty development sessions to introduce the technology in a positive light to our faculty and staff on my campus. I was asked to join the AI Expert Panel for EDUCAUSE; I was also invited to join an AI Community of Practice for EDUCAUSE and Hewlett-Packard; and I am in the process of co-writing the next EDUCAUSE article, 7 Things You Should Know About Generative AI; additionally, I have a few upcoming webinars focused on ChatGPT scheduled for the American Association of Collegiate Pharmacists and the Chief Academic Officers for Colleges of Optometry; plus I recently wrote my university’s AI Policy, which is currently going through the review process. So, I’m trying to do what I can to stay in the loop on this technology as it is rapidly progressing.

What will keep me going:

I have heard it said that the introduction of generative AI is the 5th Industrial Revolution, and there is no doubt that this technology will change many facets of our everyday lives. We are at the very beginning of something amazing, and my contributions to this new era will keep me inspired to continue to grow and learn and complete the dissertation.

Asynchronous eLearning Modules – ACADEMIC BOOTCAMP PRESENTATION

co-presenter

In today’s rapidly evolving education landscape, traditional teaching methods are being complemented or even replaced by innovative approaches that leverage technology. One such approach is asynchronous eLearning, which offers flexibility and convenience for both instructors and students.

During this presentation, we will discuss:

  • How case-based learning can be reimagined with the help of technology
  • List tips doe crafting effective CBL eLearning modules
  • Share how eLearning technologies can assist in teaching difficult subject matter to students

6200 – End of Course Reflection

Reflection Topic: Reflect on this course. What are some research takeaways? Practical takeaways? How can train others on message design? This should be a 5-6 paragraph on findings and things you learned during this course. 

This course on message design in learning technologies proved to be quite challenging for me, especially given the workload compressed into an abbreviated summer semester. Throughout the course, I often felt overwhelmed, struggling to keep up and feeling like I was barely treading water, let alone finding time for meaningful reflection. Even though it was challenging, I kept going, and looking back, I can appreciate the valuable takeaways and useful knowledge that I acquired.

One of the most significant research takeaways for me was the simple realization that there is an entire discipline called “Message Design.” Having completed my undergrad in Communications with a focus on Advertising two decades ago and worked extensively in Marketing, which involved graphic design and digital messaging, I was surprised that I had never come across this field before. It was exciting to incorporate theory and research into the methods I had been using for years, giving my work a higher level of insight and foundation to build upon.

I would find it difficult to consider fostering creativity in those who may not naturally regard themselves as creative. Message design appears to create guidance toward the development of a non-creative, but there is still so much that is unteachable. While I believe some people have an innate creative inclination, I also recognize the value of theory and structured practices in fostering creativity and enhancing message design skills. Creativity is such an abstract concept, and true design is valued by the viewer; Can we truly teach creativity, which is a strong element of Message Design?

I appreciated the online book that was chosen for this course. There were many elements that I am familiar with as a former instructional designer, and they were combined with elements I used during my experience in marketing and as a graphic designer. I felt that the book was a helpful blend of instructional design resources, creative guidelines, theory, and research. The course book’s selection played a key role in defining design ideas inside an educational framework and giving them a theoretical foundation. I plan to share this resource with some of my colleagues who have struggled with developing creative projects and could truly benefit from the book’s insights. I have also bookmarked this book to refer back to later, as there were other topics that we did not get a chance to review in class that I’d like to read at a later date; topics such as designing simulations, zoom conferencing, MOOCs, etc. which were discussed in Volume 2 of this online resource.

Yet, despite the difficulty and time constraints of the course, I have developed a greater understanding of the term Message Design and its role in education. I plan to apply this newfound knowledge and theories in my future work, creating effective and engaging instructional materials that are grounded on theoretical best practices. While the journey was challenging, and the workload a bit overwhelming, I’ve gained new knowledge and theories that will be beneficial in my future research and projects.

6220 – Reflection 4

Complete your final reflection on your final project paper (i.e., Implementation Research Design).

With your final revised implementation research design turned in, how do you feel about what you did?

With my final submission, I feel so-so about it. I put a lot of work into the paper and then used the paper as a foundation for the presentation. Kolb’s theory is nearly 40 years old, and thousands of researchers have referenced or applied Kolb’s theory in one way or another. In this instance, I felt like I couldn’t hone in on the literature review articles and felt like I could easily spend another year reading articles on how folks applied Kolb’s theory.

While I feel that my implementation example is solid, I know that there is still room to grow. In thinking through the development process, I feel that things could easily get messy and that the suggested course structure would need to be programmed down to the minute with everything painstakingly detailed ahead of time.

For this topic, I feel like I just scratched the tip of the iceberg.

What did you learn from the project?

My biggest takeaway is that Kolb’s theory can be used as a course design framework. I don’t know if this was necessarily Kolb’s intent when creating the framework, but it’s interesting to see how other researchers have applied the four components to course design. Additionally, I was unaware that a learning style survey came out of this research as well. When I’ve seen Kolb’s theory presented in the past, the presenter never discussed the ability to use the theory as a course design framework, nor discussed that the theory had a learning style survey associated with the research. (Who knows, maybe next time I’ll be the one presenting about Kolb.)

What might you use in any implementations you might do in your work life or in other research (e.g., dissertation). 

Unfortunately, I don’t see myself applying the proposed implementation in the near future. Without fully breaking down the time allotments for the proposed course on Kolb using Kolb’s framework, I would say a rough estimate on this course would be a minimum of 2-3 hours. This would be too long of a course, and with our current course block structure, our faculty just don’t have this much conductive time for faculty development. Yes, we do a boot camp in the “off-season” but that weeklong seminar is already jam-packed with content, and there would be no room to add this activity in as well.

All-in-all, I learned a lot about Kolb’s theory and the various ways it can be applied…and I’ll keep it in my pocket should the opportunity arise in the future to leverage my new knowledge.

6220 – Reflection 2

Prompt: How do you feel your Implementation Theory Presentation went? What did you learn from the readings you did that went into your presentation? How do you feel the presentation information conveyed to your classmates what they need to know? 

Well, I think my presentation was only so-so. This has been a challenging semester for me due to pre-scheduled travel and I was unable to attend the in-class sessions where my classmates presented their theories. Thus, to complete the assignment, I recorded my presentation and uploaded it to YouTube.

It’s odd how you can practice and rehearse a presentation, and still fumble here and there. In my recorded presentation there were moments where I wanted to use the laser pointer to highlight the connection between the theory and the example; well, I think I fumbled too much trying to use the laser, and it distracted me from the message. I will have to practice more with these tools when I record future lectures.

Yet, overall, I felt my presentation relayed good content and aligned good examples of previous research that utilized Kolb’s Theory and Framework. In the future, I think this topic could have been divided into two components, as Kolb presented the four learning phases of Concrete Experience, Reflective Observation, Abstract Conceptualization, and Active Experimentation. However, Kolb also introduced the four quadrants of learning styles which included Diverging, Assimilating, Converging, and Accommodating. The examples I provided within the presentation primarily focused on the four phases of the learning cycle, and I did not provide examples of the learning styles within the framework. I feel like I could have created an entirely separate presentation just on the learning styles alone.

The main thing that surprised me from the readings was that folks are using Kolb’s Theory of Experiential Learning as a framework for lesson plan design. I’ve known of Kolb, on a surface level, for many years but I never considered this theory to be used as a framework for instruction. As a former instructional designer, I think this might be an area of further interest when working on course design projects. Two of the examples presented, the Healy Jenkins study and the Wijnen-Meijer et al., study, were reminiscent of a team-based learning (TBL) approach. I would also be interested to do some additional research on TBL and see if Kolb’s Theory of Experiential Learning is mentioned as part of the supportive research in the development of TBL.

I selected Kolb for this project because his theory is mentioned here and there at my place of employment, and during our faculty training sessions. Yet, he was a theorist that I did not know much about. I was glad to have this opportunity to fill in the gaps on this theory and the theorist.

The AI Toolbox: An Exploration of Tomorrow’s Educator Toolkit

Let’s open the lid and see what’s inside the toolbox of tomorrow’s educator. During this engaging presentation, we’ll explore the world of AI tools through the lens of a handyman’s trusty toolbox. Just like a skilled craftsman, educators possess an array of tools at their disposal, and AI is the ultimate addition to their toolkit!

Discover how AI tools can revolutionize the higher education landscape, enabling educators to enhance their teaching techniques and create personalized learning environments. We’ll delve into the power of AI, from automating administrative processes to crafting captivating content using machine learning algorithms and data analytics. Bring your hammer as we forge a new path to unveil the top AI tools that will empower you to craft a like a true master handyman, ensuring an exceptional learning experience for your students.

Learning Objectives:

  • Recognize the potential of AI tools as valuable additions to the teaching toolbox.
  • Explore the diverse range of AI tools available to educators.
  • Understand the benefits of integrating AI tools into teaching practices.

6220 – Reflection 3

What implementation will you study?

For the final assignment, I will write about implementing Kolb’s Experiential Learning Theory in a professional development course for new faculty. The course will teach about Kolb’s Theory within a structure that aligns with Kolb’s methodology.

Why will you study this implementation?

I originally chose Kolb’s Theory because this is a theory taught every semester during our new faculty boot camp. Each time the theory was taught I would realize that I did not know much about Kolb’s Theory, and each year I would tell myself I would research the theory and never did. The assignment within the 6220 course was the perfect opportunity to finally research Kolb.

In this case, the proposed implementation will take place within the faculty development session. These sessions are scheduled during the “off-season” when many of our faculty are in-between course loads. The proposed structure of the implementation will follow Kolb’s framework of Concrete Experience, Reflective Observation, Abstract Conceptualization, and Active Experimentation

How will you be able to collect data on this implementation?

A mixed-method study will be designed with survey response and observation components. A pre- and post-assessment survey will be developed, as well as faculty self-assessment surveys and simulated classroom observations. The pre- and post-surveys will include both quantitative response questions and qualitative open-text question responses. The data collected from the surveys will be analyzed using statistical analysis methods to identify significant changes. The qualitative data from the open-text questions will be analyzed using thematic analysis to gain deeper insights into faculty members’ experiences and perspectives.

How does this implementation relate to your implementation theory?

The implementation will be structured as a course for new faculty and will be designed using Kolb’s theory, allowing faculty members to engage in activities aligned with the four stages of the learning cycle. They will experience a simulated classroom session, reflect on their observations, connect their experiences to theoretical frameworks, and engage in active experimentation by planning and executing their own learning event. The experience is designed to be very meta, or self-referential.

What is the implementation’s purpose and are there existing measurable outcomes?

The purpose of the implementation is to teach new faculty about Kolb’s theory while allowing them to experience it in action. Existing measurable outcomes have been identified within the literature and will be further delineated within the paper assignment. Researchers within the literature have applied Kolb’s theory to specific classroom settings, and technology learning applications, but I have not yet come across a study that uses Kolb’s theory to teach Kolb’s theory to new faculty members.

6200 – Mid-Course Reflection

Prompt: Reflect on all the learning theories that you have learned in the course so far. Identify 5 components that you can incorporate in teaching and learning. How could these components help learners? Discuss what you have learned so far in this course. What are the take-aways and what would you like to learn more? This reflection should be around 4-5 paragraphs.

Response:

Many of the components that have been discussed in this course directly relate to teaching and learning efforts. Upon reflection, the top five elements that would directly relate to the development of eLearning modules include user research and user-centered design, the chunking or segmenting of the content process, the application of responsive design principles, the creation of obvious navigation and hierarchy structures, and the use of visual design strategies intended to lessen the unneeded cognitive load. Online learning is more commonplace in today’s digital age, warranting the integration of efficient web design ideas into educational systems.

User Research and User-Centered Design

Understanding the requirements, interests, and objectives of learners is very important for user research in effective user-centered design. Educational platforms can obtain important information to guide the design process by performing surveys, interviews, and usability tests. By using a user-centered design strategy, learning experiences are customized to each individual learner’s needs. Engagement may be increased and a good learning environment can be fostered by using user-centric interfaces, simple navigational systems, and tailored information.

Chunking or Segmenting of the Content Process

According to cognitive load theory, it is important to divide up complicated material into more manageable portions. Learners can receive and remember information more efficiently by receiving content in manageable chunks. This idea can be utilized by online platforms by organizing lessons, modules, or themes in a way that encourages step-by-step learning. Chunking also enables students to concentrate on a single idea at a time, lowering cognitive load and improving understanding.

Responsive Design

Due to the popularity of numerous devices, including desktop computers, tablets, and smartphones, it is essential to use responsive design to meet the varied needs of students. Educational platforms can maximize viewing experiences across various screen sizes and devices by using a responsive design strategy. With this flexibility, learners can access the content at any time and from any location, increasing accessibility and encouraging lifelong learning.

Navigation and Hierarchy Structures

For seamless learning experiences, navigation systems must be clear and simple. The educational platform’s parts and modules should be simple for students to locate and access. The use of descriptive labels, hierarchical menus, and breadcrumbs makes it simple for learners to traverse the materials. Furthermore, creating a logical hierarchy of information using visual signals like size, color, and contrast aids learners in prioritizing and comprehending important ideas.

Visual Design Strategies

The notion of multimedia learning places a strong emphasis on the value of visual design in lowering unneeded cognitive burdens. Online platforms can improve comprehension and engagement by properly utilizing visual components. It is important to pay attention to how whitespace, images, typography, and color schemes are used. Visuals that are well-designed can assist the learning and retention of learners by helping to communicate complicated topics. Optimizing readability also eases cognitive load and encourages efficient learning by using the right font sizes and spacing.

Overall, student learning can be greatly improved by incorporating web design ideas developed from numerous theories. Educational platforms can produce tailored and interesting settings by doing user research, using a user-centered design strategy, and chunking content. Furthermore, learners can easily navigate through the contents while keeping focus and comprehension by leveraging responsive design, assuring straightforward navigation, and creating aesthetically appealing designs that lower cognitive load. We can design online learning experiences that are efficient, available, and optimized for student achievement in the digital age by incorporating these elements.

To expand upon these learning theories, I believe learning more about color theories, font choice, and eye movement would also be relevant to this course.

6240 – Discussion 3

What are two of the most significant ethical considerations we need to address in AI?

  1. I feel like the obvious and most significant concern is the potential for bias. AI systems can inherent bias from the content that they are trained on, which could potentially continue existing social, cultural, and historical biases. Being that generative AI is pre-trained on existing content it does not have the cognitive ability to ascertain the difference between what may have been socially acceptable 50 years ago, as compared to what is considered socially acceptable today. As society continues to evolve, and the ideals of mankind change over time, a concern is that AI may continue to communicate old standards that are not current with the laws of today’s society.
  2. Data privacy and protection, which is actually a topic I hadn’t considered prior to this course. As more and more applications are integrating AI, more and more data is being collected. The potential to use that data for harm, manipulation, or simply to sway consumer choice, is a significant concern to the future use of AI and the data the systems will be collecting. End User Agreements should become more transparent and simple enough for a layperson to understand. The TLDR (too long didn’t read) habits by users should go by the wayside, with increased data privacy measures and simple/transparent language.

How should these issues be addressed locally and globally?

Ethical and appropriate use of artificial intelligence should be a global movement. Regulations should be enacted, and experimental AI use cases should be monitored. Additionally, sanctions should be enforced if a country knowingly allows entities to break global regulations. Here, in the United States, limiting our AI innovations will only limit our progress and contributions to science and humankind. Unless there are global regulations, there is no point in regulating ourselves as we are now in an “arms race” of the 4th Industrial Revolution (Schwab, 2016).

Overall, What is your current ideological position on the evolving uses of AI in education, training, and the workforce?

Admittingly, I’m currently teetering. I have been a cheerleader, on the far end of optimism. Yet, after taking this course and reading Rouhiainen (2019), I’m concerned…and this actually is keeping me up at night. What are we going to do with all the people that will lose their jobs to AI? The current AI movement is happening and lightning speed and people are not just losing their jobs, but they are now being told that their trained skill is no longer valid in this economy. In the US much of our identity is wrapped into our trained skills and careers, what do we do when we’re told that the thing that we were proud of and the thing that made us feel fulfilled is dead? I was picking up lunch at Flame Broiler over the weekend and another customer was talking to her daughter on the phone. The speaker phone was on, and while it was annoying that someone would have their speakerphone up so loud in a restaurant, I couldn’t heal but overhear the conversation between the mother and daughter. The mother was sad that the daughter decided to attend college in a different state because they would be separated; but, the mother also understood that her daughter needed a good college education so that she could get a good career. In was an interesting conversation to forcefully eavesdrop while I was waiting for the worker to complete my food order. As the conversation progressed the daughter mentioned that she would be studying journalism. As soon as I heard this I wanted to jump through the phone and tell her “NO,” and tell her to select another major. She hadn’t even started her coursework, hasn’t been admitted, and she was about to enter a program that will educate her for a career that won’t likely exist when she graduates. Washburn (2023) is just one of the countless articles that report on the massive amount of media layoffs; layoffs likely a result of generative AI. What about the massive amount of student loan debt she is about to accrue? She won’t be able to pay her student loans because she graduated with a major in a field that was squashed by AI.

I am enthusiastically excited about the advancements in AI, but I am also extremely fearful of what it means to the global workforce.

References

Rouhiainen, L. (2019). Artificial Intelligence: 101 things you must know today about our future. Lasse Rouhiainen.

Schwab, K. (2016). The Fourth Industrial Revolution: What It Means and how to respond. World Economic Forum. https://www.weforum.org/agenda/2016/01/the-fourth-industrial-revolution-what-it-means-and-how-to-respond/

Washburn, E. (2023, May 20). 2023 media layoffs: Fox News Cuts Investigative Unit. Forbes. https://www.forbes.com/sites/emilywashburn/2023/05/09/2023-media-layoffs-mtv-news-shutting-down-as-paramount-media-networks-cuts-25-of-staff/?sh=6b9bf6f2b548

6200 – Reflection 1

What did you think Message Design was before the reading? 

Honestly, I was not sure what this topic would encompass. But I felt like it might have something to do with email communications because, for me, that is my most frequent mode of messaging. Yet now that I reflect on this topic, my initial thoughts sound dumb.

Did it change afterward? How?

Yes, my understanding of Message Design changed. After completing the assigned reading, I now understand Message Design to address the messages we communicate to the learners.

What is your perspective on message design?

Prior to my career in academia, I was in the field of marketing within the corporate sector. I completed my undergraduate in advertising, and design came naturally to me. Spatial balance, color palettes, negative space, and advertising messages, it was my bailiwick. Yet, being that my training in the advertising design discipline was taught during my undergraduate, and was over 20 years ago, we were not taught the research that is known today. From the initial reading, this topic is a huge component for instructional designers.

How do you think Message Design can make an impact in learning?

This topic is extremely relevant to learning. As a former instructional designer, I can see how the theories and research within this topic are valuable to designing effective learning. Aside from instructional design (ID), where this topic should be mandated as part of an ID’s role, I feel that it would also be beneficial for faculty to understand the foundational elements of Message Design as well. Simple lecture PowerPoint design choices can drastically impact learning, from obscure graphics to unflattering color choices, to media selections. Design choices should never distract from the learning but instead should support the learning.

What do you want to gain from this course?

I am familiar with many of the theories and topics presented in the assigned reading, but I am only familiar with them through personal experience. With this course, I hope to get a deeper foundation on the topic and fill in my knowledge gaps with the presented research. I hope to then be able to effectively relay and communicate this information to our faculty and our instructional design team, who unfortunately were not mandated to take a Message Design course as part of their master’s programs.

6220: Reflection 1

Which implementation theory did you choose and why?

I was eager to select Experiential Learning Theory. Our teaching & learning center conducts a formal Academic Boot Camp (ABC) training for new faculty members. During this intense, week-long course we teach faculty about foundations such as How to write a good learning objective to Incorporating innovative technologies (such as VR) in your course; one of the topics that my supervisor often lectures on is Kolb’s Theory of Experiential Learning.

I am more familiar with other learning theorists, but not too familiar with Kolb. Each time my supervisor lectures about Kolb I always write myself a note to do more research on Kolb’s theory. This class, and this assignment, presented me with the perfect opportunity to complete the task of learning more about Experiential Learning Theory.

How does this theory tie into what you are interested in as a researcher?

I have not yet done any research on the topic, but I understand that this theory expresses that the best way to learn something is through experience. I believe that this idea will connect to many of the other learning theories that appeal to me, such as the research done by Piaget or Vygotsky. The learning environment that I enjoy the most is a learn-by-doing. I hope to find a connection to Montessori roots in Experiential Learning Theory.

Do you have any experience with implementation projects that involve technology or pedagogy?

Yes, as the Manager of 3D Educational Technology Innovation, I work to assist in the implementation of multiple educational technology projects as part of my regular job duties.

Give me my 10 minutes back!

Stop wasting your valuable time in back-to-back meetings! Microsoft’s Human Factor Lab conducted a study that revealed how two hours of non-stop video meetings can accumulate stress and ultimately hurt your productivity. But don’t worry, we have the solution for you.

In this session, we will share the research findings from Microsoft and provide you with practical tips to optimize your meetings. We will guide you on how to customize your Outlook Calendar settings and shorten those default 1-hour meetings that are sucking your time away.

Say goodbye to meeting fatigue and hello to increased productivity! Join us for this exciting event and get those 10 minutes back that you deserve. Don’t miss out on this unique opportunity to boost your efficiency and thrive in your workplace. Reserve your spot now and start taking control of your time!

Learning Objectives:

  • Participants will be able to explain the findings of Microsoft’s Human Factor Lab study on the impact of back-to-back meetings on stress levels and productivity.
  • Participants will be able to identify at least three ways in which back-to-back meetings can negatively impact their work and well-being.
  • Participants will be able to adjust their Outlook Calendar settings to create more efficient and effective meetings that save time and reduce stress.
  • Participants will be able to apply the knowledge gained in the session to their own work routines and develop a plan for implementing changes to their meeting schedule that maximize productivity and well-being.

6240 – Assignment 1

Assignment 1 – Questions & Response

According to Rouhiainen, which is more difficult to process – structured or unstructured data and why?

Unstructured data is more difficult to process because it includes more complicated data such as images, videos, social media posts, shared links, digital communication, etc. This type of data is more difficult to analyze as compared to structured data because structured data typically includes simple numerical values (Rouhianinen, 2020).

Explain an application of Ambient Computing, the data the application is collecting, and how this impacts the user’s privacy.

Ambient computing is the idea that the physical computing device, as we know it, will disappear and become like background noise, transitioning into unnoticeable everyday items through a series of wired and wireless networks (Gunnarsdottir & Arribas-Ayllon, 2015; Weiser, 1995). Today, ambient has become something operating in the background. From our smartwatches to our home thermostats, to our Alexa devices and Apple Air tags, and even our dishwashers, everything is connected. This seamless integration of devices helps to make our lives easier, but what if this ambient data fell into the wrong hands? What if you had a stalker who now knew your every move, even inside your home where you are supposed to feel safe? What if foreign countries had access to the homes of our leadership? What if it was deemed by energy providers that you’re A/C was up too high, and they took control to lower it? Hackers could turn one’s own home into a weapon, locking someone inside as a prisoner, closing off all communication, and blasting the Baby Shark song repeatedly. What was once a haven, the home can now be controlled because everything is connected to the network; there is no more privacy.

Which industry will experience the most profound impact of AI and why?

Perhaps it’s just wishful thinking, but I hope that the most profound AI impact will affect education. Education has been the same for hundreds of years and hasn’t drastically changed from its roots. Now, with ChatGPT, educators are up-in-arms about the negative impact of technology and the ease of cheating potential. Yet, it begs the question, if a bot can pass your assignment, then how thoughtful was the assignment to begin with? With the new AI tools we have the opportunity to pivot and update the old ways of formal education; we can transition into a learning experience that is supported through research, discovery, creative thinking, and critical thinking skills. The 4th Industrial Revolution (IR 4.0) is upon us; “According to IR 4.0, technologies are fused and there are no solid lines between the physical, digital, and biological aspects of life (Elayyan, 2021, p. 24).” Previous industrial revolutions had a large impact on education including the development of career specialties, women and minorities being allowed to learn, mandated education for all, increased government support, and the establishment of higher education (Fenn, 2019). I am hopeful that the future of education will change as a result of AI.

Pick two experts that impressed you (from Chapter #1). Explain why they impressed you, and explain why you will follow their research.

  • Andrew Ng – I discovered Coursera a few years ago and was impressed with the structure of the online learning platform. The price point for the certificates made learning from top universities affordable to everyone. I have taken classes from Coursera and recommended classes to others. As an instructional designer, I was impressed by the microlearning structure of the course, the engaging activities and discussion opportunities, and the personalized learning approach to microcredeitnals. As soon as I read that Andrew Ng was one of the founders of Coursera, I was impressed and eager to learn more about him.
  • Fei-Fei Li – As one of the few women mentioned in the book as an Expert to Follow, I can only imagine the uphill struggle Dr. Li would have had on her journey to being the Director of AI Lab at Stanford. She has been given so many opportunities o learn, grow, and contribute to Stanford, Google, the Department of Defense, and started a non-profit. One would only hope to be so blessed.

Explain two reasons why AI has gained popularity in recent years.

AI has grown in popularity due to the increased media coverage. We must not omit that Generative AI, specifically ChatGPT, came out of the gate as a game-changer that brought real, conversational AI into the hands of millions. The increased media attention surrounding student cheating and academic ethics, plus the fear from early AI innovators has fueled the flames of a media circus circled around AI. (Bennett & Cuevas, 2023; O’Brian, 2023).

Choose one of the questions above and pose it to ChatGPT.  Post a screen capture of the response and explain the differences between your initial response and the response from this OpenAI tool.

I posed Question 3 in ChatGPT and the provided response is below. Upon reflection, my initial response only considered one option, education. My response to Question 3 was thoughtful, and personal, and had two citations. The ChatGPT response provided was matter-of-fact and written without any emotional consideration. It could be argued that there was “no thought” given to the question; the chatbot was merely looking to provide a reply. In fact, the topic of Education didn’t even make the list on ChatGPT’s response. Yet, in the early days of this technology, education was the primary industry directly influenced by the introduction of ChatGPT. Perhaps the chatbot got lost in the definition of the question stem? Or perhaps it was just looking for an answer? Either way, the response was not thoughtful and did not connect with the course, or my personal viewpoint.


References

Bennett, G., & Cuevas, K. (2023, May 5). “Godfather of AI” discusses dangers the developing technologies pose to society. PBS. https://www.pbs.org/newshour/show/godfather-of-ai-discusses-dangers-the-developing-technologies-pose-to-society

Elayyan, S. (2021). The future of education according to the Fourth Industrial Revolution. Journal of Educational Technology and Online Learning, 4(1), 23–30. https://doi.org/10.31681/jetol.737193

Fenn, J. (2019, December 16). Ways education was affected by the Industrial Revolution. Medium. https://medium.com/@johnbfenn/ways-education-was-affected-by-the-industrial-revolution-78644198dec3

Gunnarsdottir, K., & Arribas-Ayllon, M. (2015, June 18). Ambient intelligence: A narrative in search of users (discussion paper). Lancaster EPrints. https://eprints.lancs.ac.uk/id/eprint/74291/

O’Brien, M. (2023, May 15). Watch: Openai CEO Sam Altman testifies before Senate Judiciary Committee. PBS. https://www.pbs.org/newshour/politics/watch-live-openai-ceo-sam-altman-testifies-before-senate-judiciary-committee

Rouhiainen, L. (2020). Artificial Intelligence: 101 things you must know today about our future. Lasse Rouhiainen.

Weiser, M. (1995). The computer for the 21st Century. Readings in Human–Computer Interaction, 933–940. https://doi.org/10.1016/b978-0-08-051574-8.50097-2

6240 – Discussion 1

Prompt: Imagine that you have the task of preparing tomorrow’s workers for a retraining program.

  1. What would be the top five skills that you would have workers develop and why?How would you implement your training program?  

 Q1: What would be the top five skills that you would have workers develop and why? I believe we must reflect and consider what it means to be human. We must begin to identify how humans are different from AI and then strengthen the components that are uniquely human. In my research for this post, I discovered the following quote, which I feel is pertinent in guiding our future: “The value of AI might come not so much in making machines that act like humans, but stopping humans acting like machines (du Sautoy, 2019, p. 3).”While there are multiple skills that should be reevaluated in the Age of AI, the five skills I have selected include a mix of humanistic skills and technical skills.

  1. Interprofessional Skills – Huang et al. (2019) identify that managers need to adopt a “Feeling Economy” in the age of AI. The term Feeling Economy is when workers gravitate toward more humanistic traits such as empathy and interpersonal communication skills. AI can perform analytical and repetitive tasks that can potentially replace the mundane tasks completed today by many human workers. An important skill that should be taught or strengthened is interpersonal communication. Knapp & Daly (2011) describe interpersonal communication to include emotions and conflict, as well as social support, networks, and influence. As humans rely more on artificial intelligence, loneliness and isolation could increase. Thus, building skills related to interpersonal communication will be pertinent for humans to strengthen in the future. The humanistic aspects of our innate nature will become increasingly important, as these uniquely-human qualities cannot be effectively replicated by AI. As customer service jobs are being replaced by automated attendants and retail jobs are being replaced by automated checkouts, the humanistic connection of a Feeling Economy can allow retail workers to focus more on improving the customer experience.Robotics – Amazon acquired the robotics company, Kiva, in 2012 for $775 million, a 300% premium over a private valuation (Putz, 2018). Clearly, Amazon could see the future of robotics, AI, and the demise of the human labor workforce. Mims (2022) notes that while it is not the published narrative, “one of Amazon’s long-term solutions to issues with workforce management like unionization and burnout is robots that can make the roles that many of these workers now occupy obsolete (p. 5).” Yet, an article written by Amazon Staff boasts that along with the automation changes over 700 new categories of jobs were created (Staff, 2022). These are jobs related to engineering, mechanics, data scientists, and software development and it is these new jobs that we should be training.Relationship Management – Similar to interprofessional skills, relationship management is focused on building relationships with others. When considering healthcare, the skill of relationship management can allow humans to deal with complex patient care scenarios and increase trust in their relationships with patients and their families. Trust between a patient and their provider is a key factor in healthcare delivery. Data collected suggest that trust “among patients with chronic illness, is built over time and involves an intricate process of collaboration (Bova et al., 2006, p. 482).” Research suggests that trust is built on knowledge sharing, professional connection, respect, honesty, and partnership. Workers of the future will need to build their relationship skills to increase trust in not just healthcare, but in all fields.Creativity – It can be argued that perhaps there will be an Artist Revolution as a result of the current generative AI movement. AI can impressively mimic art such as paintings, photography, videography, songs, etc., but it cannot be original. Originality, for now, is truly human. Du Sautoy (2019) argues that for AI to be considered creative, it must process “originality of a truly independent nature (du Satoy, 2019, p. 2).”Adaptability – At the end of the day, we must learn to adapt to our new surroundings and changing future. The ability to adapt to new situations, learn new skills, and embrace change is vital in a rapidly evolving job market. Rather than fear AI, we must change our mindset to continually learn and continue to be curious. The future should be a world of harmony between humans and bots, where automation supports humanity (Davis, 2020).

References:Bova, C., Fennie, K. P., Watrous, E., Dieckhaus, K., & Williams, A. B. (2006). The Health Care Relationship (HCR) trust scale: Development and psychometric evaluation. Research in Nursing & Health29(5), 477–488. https://doi.org/10.1002/nur.20158Davis, C. (2020). Workforce Adaptability in the Age of AI. ResearchGate. https://doi.org/ 10.13140/RG.2.2.16818.15042du Sautoy, M. (2019). Can ai ever be truly creative? New Scientist242(3229), 38–41. https://doi.org/10.1016/s0262-4079(19)30840-1Huang, M.-H., Rust, R., & Maksimovic, V. (2019). The feeling economy: Managing in the next generation of Artificial Intelligence (AI). California Management Review61(4), 43–65. https://doi.org/10.1177/0008125619863436Knapp, M. L., & Daly, J. A. (2011). The sage handbook of interpersonal communication. SAGE Publications.Mims, C. (2022, December 13). Amazon takes steps toward warehouse automation. The Wall Street Journal. https://www.wsj.com/story/amazon-takes-steps-toward-warehouse-automation-14b7131dPutz, A. (2018, March 17). M&A flashback: Amazon announces $775M kiva systems acquisition. PitchBook. https://pitchbook.com/news/articles/ma-flashback-amazon-announces-775m-kiva-systems-acquisitionStaff, A. (2022, November 10). Amazon introduces Sparrow-a state-of-the-art robot that handles millions of diverse products. US About Amazon. https://www.aboutamazon.com/news/operations/amazon-introduces-sparrow-a-state-of-the-art-robot-that-handles-millions-of-diverse-products Q2: How would you implement your training program?  

To implement my training program I would focus on scaffolded micro-credentials that can be completed primarily online. Each micro-credential would build on the previous, adding new skills to each completed course. The micro-credential format is chosen so that individuals can spend as much or as little time as they have available; yet, rather than a lengthy degree plan where if one stops midway through they have nothing to show for it, the micro-credential will be skill-based and structured to be completed in shorter chunks of time. I would work with the local counties and cities to implement these retraining programs. And, while the primary format would be to complete these micro-credentials in an online environment, we must also keep in mind what it means to be human, and therefore connection and collaboration will be weaved into the curriculum.

6516 – Week 16 Reflection

What was new? What did you already know that was refined?

Computer-mediated discourse analysis was a new qualitative method for me, and perhaps my biggest takeaway from this class. As society continues to move deeper into utilizing digital devices as a main mode of communication, our ability to refine our research and analysis of these digital communications becomes more relevant.

Identifying that analysis can be done by simply evaluating “likes” or “hearts” or “smiley faces” was a new concept. The digital modes of communication are evolving and therefore research must evolve as well. Understanding that research analysis can be conducted through the social modalities of text messages, likes and tweets, and the undeterminded future forms of communication will keep me on my toes for my future research.

What methods were you most attracted to and why do you think that is?

The digital research modalities appealed to me most. Our communication methods are evolving, and therefore the research must evolve as well. Even the simplicity of the card sort analysis being transformed into a digital card sort process was appealing. I am more comfortable in creating digital tools, as compared to analog tools. In the card sort analysis example, I would find it cumbersome to write, cut, and sort physical cards. Yet, in the digital card sort analysis, one only needs to create the digital framework and that same framework can be quickly replicated. An analog card sort research project would take weeks to prepare depending on the number of participants, whereas the digital card sort process would only take a few hours.

Yet, as a researcher, we must always be curious, and thus my next question might be: Which modality is better, the analog card sort or the digital card sort? Which one provides more accurate results?

— humm…do I see a future study idea brewing? Perhaps.

Which methods are likely to be ones you use regularly in the future?

Unfortunately, I think the regular research in my future will default back to the traditional quantitative/qualitative analysis. As a researcher, I feel that to be taken seriously in academia, we must adhere to the traditional (boring) methods. Yet, I think this class opened my mind to considering other ways research can be collected and I hope that an opportunity arises where analyzing likes and tweets becomes the preferred measure.

Unlocking the Future of Education: 4×4 Incredible Ways ChatGPT Can Transform Your Classroom Experience!

Join us for an exciting event where we will explore the innovative ways ChatGPT can be used in the classroom! This insightful discussion will guide you on how ChatGPT can transform the classroom experience in 4×4 incredible ways. Learn about the 4 ways ChatGPT can be used in the classroom, 4 ways to help prevent cheating with ChatGPT, 4 ways ChatGPT and other AI tools can be used to assist your teaching, and 4 ways students can use ChatGPT as a study tool. With ChatGPT, educators can transform their teaching strategies, making it more engaging, interactive and effective. From teaching to learning…ChatGPT has got you covered!

Don’t miss this amazing opportunity to unlock the full potential of ChatGPT and other AI teaching apps. Register today and get ready to be inspired!

Learning Objectives:

  • Define how ChatGPT can be used in the classroom
  • Discuss how you can help to prevent student cheating with AI tools
  • List AI teaching tools to support faculty
  • Describe how ChatGPT can be used as a study tool

The Horrors of Stolen Research and 7 Tips for Establishing a Research Team Agreement

Picture this: You’ve gathered a team of brilliant minds, all working toward a common goal. But, beware, my friends, for there are horrors lurking in the shadows, waiting to steal you hard-earned research…and the perpetrator may just be your neighbor. If you dare to venture into the treacherous world of research teams without a proper agreement, be prepared to face the consequences. But, fear not, for in this CETL Session, you will discover the secrets of establishing a pact that will shield you from the horrors of stolen research and set the stage for your group’s triumph.

Join in for this CETL Session where you will be equipped with the knowledge to establish a research team agreement that will protect your group and provide a solid foundation for success. Together, we will explore the tales of stolen research and we’ll share with you seven essential tips for crafting a strong agreement.

6516 – Week 7b Reflection

Prompt: Week 7b Reflection on Readings

This particular week the module focused on a classroom activity and not readings. Unfortunately, we did not get the opportunity to partake in the planned classroom activity, so my Reflection post will stay a bit from the expected review.

For this module, I honed into a subtle hyperlink that brought me to a page titled “Example brainstorming for labor distribution/etic codes.” My reflection will be focused on this page’s topic.

Etic knowledge refers to a widely accepted generalization about human behavior that commonly includes an individual’s culture or beliefs (Trommsdorff & Dansen, 2001). Etic questions are outsider observations and can be created based on one’s general understanding and/or research (Sinkovics & Alfoldi, 2012). The etic viewpoint is the opposite of the emic viewpoint which is an insider’s observation or perspective (Haapanen & Manninen, 2021).

The Canvas page titled “Example brainstorming for labor distribution/etic codes” contained nearly 20 etic question examples related to the topic of Second Life for qualitative research. From this question set, I identified 10 questions that may be relevant to my proposed research from the February 13th post regarding AI-generated images. I then altered the topic of those initial questions to be relevant to the AI-generated image topic.

Below are the potential etic questions related to the AI-generated image research:

  1. How does the AI-generated image compare to a photographer’s image?
  2. Efficiency of AI-generated image vs. photographer image?
  3. Image AI-generation successes and failures?
  4. Image AI-generation quality?
  5. Identification of any patterns of the initial image set?
  6. Stresses with AI-generated images?
  7. Why use AI-generated images?
  8. Satisfaction with AI-generated images?
  9. Do you think others had similar views regarding AI-generated images?
  10. What are the educational uses of AI-generated images?


References:

Haapanen, L., & Manninen, V. J. E. (2021). Etic and emic data production methods in the study of journalistic work practices: A systematic literature review. Journalism, 24(2), 418–435. https://doi.org/10.1177/14648849211016997

Sinkovics, R. R., & Alfoldi, E. A. (2012). Progressive focusing and trustworthiness in qualitative research. Management International Review, 52(6), 817–845. https://doi.org/10.1007/s11575-012-0140-5

Trommsdorff, G., & Dasen, P. (2001). Cross-cultural study of Education. International Encyclopedia of the Social & Behavioral Sciences, 3003–3007. https://doi.org/10.1016/b0-08-043076-7/02332-9

6516: Week 4 – Reflection

PROMPT: Describe the methods you explored and how you decided your top choice is best aligned to your potential dissertation topic. Post this in your blog.

Like many scholars, I have been enthused and overwhelmed by the current state of technology innovations with the recent introduction of ChatGPT to the commercial market. The limitless potential of generative artificial intelligence, combined with the nature of the open-source code, will forever change the technological landscape we know today.

Earlier this week I found myself falling deep into the rabbit hole of profile pictures created by an artificial intelligence agent. I was in need of a professional profile picture for my work and social media accounts, however, I was looking for a low-cost photographer that could capture a professional image of me that brought out my personality and was taken in a casual setting. My search for this “gem image” started about a year ago. I researched poses on Pinterest, waited for my hair to be styled just right, tried to identify locations that were casual yet professional, and then searched for a professional photographer that wouldn’t blow my budget. Needless to say, the search stalled.

In my search for an appropriate topic for this week’s post, I came across a news article that mentioned how the author discovered an AI generator that created professional portraits. I was intrigued…and down the rabbit hole I went. I discovered ProfilePicture.AI, and for the low-low cost of $8.00, I was able to entertain myself with AI-generated images of myself. While many of the image styles available were related to fictional characters such as anime, cyborgs, elves, or video game heroes, there were a few styles available that one would consider to be “normal.” Businessman, cafe, corporate, office, tropical, and winter were viable options for a professional headshot.

As part of the creation process, I uploaded 20 pictures of myself that had been previously taken over the last 5-7 years. I cropped out anyone who may be in the image beside me, and I zoomed in on my face in any images where I was further in the distance. Once my 20 images were ready, I uploaded them, selected my ideal styles, paid my $8.00, and waited. The inputted photos train the AI software to generate an appropriate output that accurately represents the user’s inputted images. A few hours later the program finished rendering my images and provided me with 116 unique profile pics that mostly looked like me.

Collection of AI-generated profile pictures.

This experience was quite fun, and although the sample collage above does not display all 116 images, I did include a few fun options of me as an astronaut and as Valkarie.

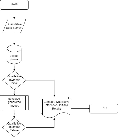
As I reflected on the potential of this technology, and knowing that it is in its infancy, I wondered if there could potentially be a research study that aligned with this fun tool. I research advanced qualitative research methods such as arts-based research, focus groups, usability testing, but these did not seem to align. Thus, I deflect back to a more traditional qualitative method of interviewing.

Yet, in this case, I am not sure that a solely qualitative research collection method would be sufficient and therefore I designed a mixed-methods research study for this research scenario. The mixed-method study would include a quantitative survey to collect confidence levels and trustworthiness of AI-generated images. A brief qualitative interview will be conducted following the survey completion, designed to gauge the participant’s feelings towards their ability to identify an AI-generated image, their feelings of deception as it relates to AI-generated images, factors that influence trust in an AI-generated image, and their feelings towards creator-transparency as it relates to AI-generated images. At the end of the survey, the participants will be asked to upload 20 face-pictures of themselves into a database maintained by the researcher. The researcher will preview the images and prepare them for the AI-generator software process by cropping any extra persons in the photo, as well as zooming in on any face pictures that are in the distance, before uploading them to ProfilePicture.AI. In the following one-to-two weeks, the participants will return to answer the same interview questions as they did prior; however, this time, they will be provided their AI-image renderings prior to the second instance of the interview. The interview responses will be evaluated to identify any changes pre-and-post receiving the AI-generated images of themselves. See the research method outline below:

In the end, I would expect that the qualitative interview responses will have changed between the pre-and-post interviews. I expect to see increased apprehension in their feelings of deception as it relates to AI-generated images, as well as trust factors for an increased number of online images. Additionally, I expect participants to express increased advocacy for creator-transparency of online images.

Research on this topic is slow in comparison to the lightning speed that the technology is advancing. Additional research needs to be conducted within the published literature to provide a foundation of support for this research topic.

6516 – Week Three Topic: The value of CMDA for research

The article “Computer-mediated discourse analysis: an approach to researching online communities” (Herring, 2004), discusses the importance of computer-mediated discourse analysis (CMDA) for researching online communities. The author explains how CMDA can be used to analyze communication patterns in online communities and understand how people use language to interact in these digital contexts. The article highlights the benefits of CMDA for analyzing large datasets, identifying linguistic features, and detecting patterns of interaction, power dynamics, and identity construction. The author also discusses the challenges of conducting CMDA, such as dealing with issues of privacy and data management, and provides guidance on how to conduct CMDA research effectively. Overall, the article emphasizes the value of CMDA for studying online communities and understanding the role of language in shaping digital communication.

CMDA can also be used to evaluate new and innovative technology areas, such as virtual reality (VR). CMDA analysis can focus on the types of language used in the social virtual reality environment, and how an individual wants their identity to be perceived in that virtual world. The analysis can be further stretched to evaluate an individual’s interactions, communications, and persona within the real world as compared to their VR identity.

Resources:

Herring, S. C. (2004). Computer-mediated discourse analysis. Designing for Virtual Communities in the Service of Learning, 338–376. https://doi.org/10.1017/cbo9780511805080.016

6516: Week 3 – Reflection

What did you learn about CMDA from your readings?

I went down a rabbit hole of how CMDA can be applied to conversations surrounding ChatGPT and other AI chatbots.

The article Data-driven artificial intelligence to automate researcher assessment (Weber & Duarte, 2021) presents a data-driven AI approach to automate researcher assessment by classifying candidate researchers as fit or unfit for a specific job placement. The approach adopts case-based reasoning, which allows adaptation, machine learning, and explainability. The methodology considers career trajectories and provides explanations, making it more accurate than purpose-independent classifiers. “…human decisions may be neither transparent nor reproducible. The approach in this article describes how to use AI methods to, from a job description, select the best fit candidates, while being transparent and reproducible.” The proposed approach addresses the limitations of human decision-making and ensures transparency, reproducibility, and accuracy in the assessment process.

I am familiar with AI technology being used to traverse a candidate’s resume and identifying keywords that align with the job description to help recruiters sift through large amounts of candidates to select those who might get an interview; however, what if the AI could also evaluate the interview conversation and further evaluate the potential candidates based on the live responses? While this article does not directly connect to my future research, I do find it extremely interesting that this potential now exists.

/

My search for “artificial intelligence to automate “qualitative” methods” also returned multiple software technologies that can be useful for researchers when evaluating qualitative research results:

I’m curious if anyone in the group has experience with any of these tools and learn how they were used for accdemic research.

I also found it interesting that the skill of qualitative research can be used in industry as well as education. Customer survey feedback responses will require significant qualitative skills to evaluate the potentially large amount of incoming respones data. In this case, an automated AI tool would be needed to be able to evaluate the data more quickly than what can be evaluated bya a human. However, I still believe thathuman-oversight will be necessary, as there could be errors within the survey coding or perhaps a unique circumstance arrose that affected the survey responses; an AI would not be aware of the abnormalities.

What appears to be useful?

This got me thinking about how we might be able to use qualitative research methods to evaluate conversations using AI tools and chatbots. I am intereted to see what types of questions are being asked of ChatGPT, and the depth of responses that are being provided. In my experience, the responses have been thorough, but lack the feel of humanism. While ChatGPT will directly tell you that it is not human, nor does it have human charastics, I feel that with a little bit of massaging we (society) could get more increased instances of human-like responses from ChatGPT. In this case I feel we can use the CMDA framework evaluate those conversations.

What may be challenging? Why?

In the aforementioned scenario of using the CMDA framework for ChatGPT conversations, the challenging component would be How do we get access to these ChatGPT conversations? Is OpenAI willing to share the data they’re gathering from their ChatGPT conversations? If so, there will likely be so much data that it will be near-impossible for a human to conduct the qualitative CMDA research, and we’d likly need an AI to conduct the research. It’s not lost on me that an AI would be conducting research related to humanistic conversational traights on another AI…seems ironic.

Are there specific settings in your own life as a researcher/practitioner where this may be the right method to answer your questions? Why or why not?

I’m not sure yet. I am engrossed with the firestorm of ChatGPT useage and OpenAI advancements, as well as it’s competitators. I am following this technology advancement closely, but there is so much coming all at once I am not quite sure where to start from a research perspective.

Discussion for week 2

Prompt: what are your thoughts about helping people solve complex and ill-structured problems?

To solve complex or poorly designed problems, we must try to break down those problems into smaller and more manageable components. By breaking down the problem into smaller parts we can begin to understand the complexities of the more significant problem. 

One technique I’ve used in the past is the concept-mapping, or mind-mapping, technique. Concept mapping is a graphic organizing tool that can be used to break down large problems to identify the main and sub-components of that more significant problem (Novak & Cañas, 2006). I prefer to use an online software program called Miro Links to an external site.to assist with the development of the digital mindmap, as the system has many easy-to-use templates.

Within Miro, I can use the mindmap templates provided to assist in breaking down difficult learning concepts such as an augmented reality (AR) project I was working on. My visual mindmap branched out the larger AR project into smaller, more manageable, components such as funding, software, hardware, stakeholders, etc. The mindmap continued with sub-components branched off the main components which were drilled down deeper to identify the various entities of each sub-component. The process of developing a mindmap (concept map) to solve a complex problem was thorough and a practice that I will continue to use when trying to solve complex problems, projects, or issues. 

References:

Novak, J. D., & Cañas, A. J. (2006). The origins of the concept mapping tool and the continuing evolution of the tool. Information Visualization5(3), 175–184. https://doi.org/10.1057/palgrave.ivs.9500126

Online Learning Modalities – Academic Bootcamp Presentation

Learning Objectives 

  • Identify synchronous, asynchronous, hyflex, hybrid, blended, MOOC course design
  • Recognize technologies that can be used for synchronous or asynchronous instruction
  • Discuss the differences of Hybrid and HyFlex course design
  • Explain the elements needed for HyFlex course delivery
  • Identify the differences between a correspondence course and a distance education course
  • Define RSI

6516 – Week 1: Personal Research View

What is my general worldview in terms of what I think can be known, why that is the case, and how we can best understand the world?

What a deep question. We can only know what we choose to discover. The quantity of what can be known is limitless if we are willing to pursue our curiosities. The way we understand the world evolves with each speck of new knowledge we acquire.

What is research to me? What is its purpose? Do I prefer numbers or narratives or both?

Research is the pursuit of knowledge in understanding the why.

I prefer a mixed-methods research approach. I feel that some questions can be captured with numbers, while other questions require a narrative response.

What is your main focus in terms of what you are planning for future research? Are you interested in higher education, K-12, corporate, or other settings/topics? Are you looking to switch your focus to a new setting as you move forward in your career?

Currently, my main research focus is related to the impact of artificial intelligence in higher education. My research interests have waivered since being in the LTEC program with original interests in virtual reality for social connectivity, and now evolving into artificial intelligence. I am still very interested in virtual/augmented reality; however, over the last year, there have been massive layoffs within the major tech companies that influence the VR/AR landscape. These upsets are altering the progress of mixed reality development and motivations, and I feel that it may be wise to pause the VR/AR research due to the corporate turmoil.

I have been researching OpenAI for the last few months, and now this technology has exploded. Back in August when I originally started my research, I was hoping to be ahead of the game. Sadly, I was not as quick as the mainstream media and now there are more articles about OpenAI than I can count. I feel like I need to go back to the drawing board and find a new angle.

In my future career, I would like to be a voice for the future of innovative educational technologies. I would like for my ideas to be heard and to inspire others to push the boundaries of what’s possible. How does one become a “mover and a shaker”?

InteresTED: How your brain responds to stories, and why they’re crucial for leaders

How do the world’s best leaders and visionaries earn trust? They don’t just present data, they also tell great stories. In this TED Talk, leadership consultant Karen Eber demystifies what makes for effective storytelling and explains how anyone can harness it to create empathy and inspire action. The neurobiology of the brain differs with data presentation and stories.

Stories help people see something that they won’t see with data alone. Join us as we discuss living your values as a leader by involving the harmony of data and storytelling.

Learning Objectives:

– Identify the 3 components of what makes a great story

– Define a framework of questions to guide and incorporate data and storytelling

– Use the framework to develop a story

6250: Week 16: Reflection

Part 1. How do you feel about your implementation and evaluation plans? Did they work well for you? How was the teamwork and how would you assess your own performance?

I felt that the Implementation and Evaluation Plans were forced. It was an excellent process to walk through, and the plans were very well designed with leading questions and a simplified checkoff list; however, not all of the questions were needed for my project. Therefore, I felt like I was stretching to put a “square peg in a round hole” and create a comment just to complete the assignment. Going forward I feel like I could still utilize this planning tool as I continue to develop projects, but would only use the components that were relevant to my work.

For the Task assignments I did not work in a team. Initially I had partnered with another student to team up for the Task assignments; hwoever, we were told that we were not supposed to work in teams for the Tasks and therefore we went our seperate ways and each completed our own Task projects. Looking back, I don’t know if my project would have been applicable to a group setting because it was so specific to what I was doing at work.

Overall, while the workload was intense at times, the end product was beautiful. On my own, I would not have completed this much work for the project without this guidence. In the end, I have so much research, support, justification, and a technology foundation that I feel this project will soon become a reality. Additionally, I was able to take components from the Tasks assignment and write a solid proposal for a Summer conference in Scotland. I feel pretty good about what was submitted.

Part 2. What kind of research agenda would you develop tied to the system analysis, implementation, and or evaluation. Will you try to do this kind of research in the future? Why or why not?

To somewhat reiderate the above comments, yes, I believe I will use these tools again in the future. I would have preferred to have been introduced to the evaluation and implementation frameworks a litte earlier in the design process, as in the evaluation phase I had to go back and make adjustments to the initial plan proposal so that it would align with the implementation plan. Yet, it was nice to have the tie-in and to see how the elements line-up. I feel like this type of reasearch is very project-based, and because much of my job is project management I found it to be useful.

AI Student Cheating Tools – What you don’t know but should.

Artificial Intelligence (AI) tools are making it easier than ever for students to cheat or assist with assignments and tests. Yes, there has been a movement for proctored online exams and plagiarism tools, but what about those low-stakes assignments? Is it possible for a student to fake their way through an entire college course? How about an entire college degree?

In discovering over 20 FREE AI-assistive technologies, we have identified various ways these AI tools can be used by students to cheat, or assist, their way through their education. While we will not be identifying these tools by name, there are still common themes between the tools that professors should be aware of. We are only touching the surface of this topic and hope to begin a collaborative discussion about the future of AI in education.

In this session we will:

  • Identify the different types of cheating tools that could potentially be used.
  • Discuss ideas for how professors may identify potential cheaters.
  • Discuss the ethics of using AI assistive technology in student coursework

Ready (Head) Set Go!! Virtual Reality Immersive Simulation for Interprofessional Education – The “I Belong” project

Come try out the Virtual Reality Immersive Simulation for Interprofessional Education created by an interprofessional research team at WesternU.

This workshop will provide you with an understanding of the technology and hand-ons experience to jumpstart your own immersive education project.

Learning objectives:

1) Describe how technology in the classroom can be used as a medium for translating clinical experiences to diverse student populations.

2) Experience a simulation VR project.

3) Understand the technology and hardware to devise your own collaborative immersive education project.

6250: Week 9: reflection

PROMPT: What have you come to understand about the complexity of even simple systems?

There are many layers and encounters with even the simplest of systems. In some cases, the complexities intertwine thereby making the process even more complex.

PROMPT: What have you learned about yourself as a learner and budding research analyst?

This week I learned that I require uninterrupted focus time to think through all the various elements and impacts the creation of a system might impact. I have strengthened my knowledge that the things we read should not be taken at face value, as there is likely an underlining system in place that may not have been discussed as part of a manuscript or publication. I believe this exercise could also develop nicely into a mind-mapping exercise whereby additional avenues of research should be explored to support the overarching topic.

PROMPT: How do you think you did on Task 1? Why? 

I am anxious to get feedback on my Task 1 submission. It was a rough start for me to flush out the system, and to even know if I was on the right track. As I wrote to describe the system I found myself returning to the systemigram and editing it, adding more connection lines and moving sub-elements to nest under other elements. The process of writing and rewriting was a disciplined task to thoroughly develop the thoughts and process of the system.

Overall, I think I did well on Task 1. I was able to better understand the interconnection of the entities within my proposed project design, and I believe I was able to communicate the design well.

PROMPT: What will you do differently in the future?

I could see myself writing out a mindmap as a thought process for future projects. However, I don’t think I’ll take the extra task to develop a full systemigram utilizing digital software. I believe that there is value in outlining a process, whether it be a project proposal or a research proposal, but personally, I would prefer to write it by hand. I would benefit more from having a pencil and an eraser to draw out and redraw the connections versus fussing with the digital arrows that won’t snap into place where I want them to.

Trick or Treat…Zoom Apps are really Neat.

Did you get an email, or many, about newly installed Zoom Apps? Is it a trick, or is it a treat? Are you curious about these Zoom apps? Are you interested to learn how to use these Zoom Apps in the classroom or during meetings? – – – Well…then this session is for YOU!

This session will be a choose-your-own-BR discovery and group brainstorm discussion session. Let’s explore these apps together and uncover best use cases for these technologies. A short introduction to Zoom apps will be presented and then attendees will choose a breakout room to join for further discovery of the technology. At the end of the session, the small groups will reconvene into the larger group where each sub-group will share their app recommendations.

Learning Objectives:

  • List various Zoom Apps and describe their main function
  • Identify how to use Zoom Apps within the Zoom client interface
  • Describe how Zoom Apps can be used in the digital classroom or in a department meeting

6030: Week 8: Extended Reality (VR, AR, MR)

Prompt: In your educational domain (e.g., K-12, higher ed, corporate), what type of XR would be useful to enhance your instructional activity? Why?

I am lucky to work at an innovative institution where XR technologies are used to enhance student learning. I recently changed positions within my department to lead the 3D innovations team, and I am excited to pair my educational studies with the good work that’s being done in my department.

My colleague, Gary Wisser, is a very talented 3D developer. Our medical professors will bring him bones to scan, which he then converts into digital 3D renderings. These digital assets are uploaded to Sketchfab for other medical schools to use. He’s been able to help professors enhance student learning with his 3D rendering because the assets are no longer 2D images. Students can move the view and manipulate the bones to see how the body moves. This helps in their learning and understanding of the body. I have included a few examples of Gary’s work below.

Another project we currently have underway is a virtual surgery room for our college of podiatry. Here students can practice their skills in a safe environment. This is an ongoing project that was developed for students to experience in a full immersion VR headset; however, a web-based version is also available for those without a headset. This project will be complete and ready for student use by the end of 2022, and then we will be moving on to Phase 3 of this project and adding haptic feedback to the surgery simulation.

Medical education is a great platform for mixed reality education. Patient simulations in VR and AR are just the beginning. I am in talks with other professors about how we can bring medicine to the Metaverse, and what that might look like for our future students. Haptics is another great addition to the XR world, and we are testing out the impact those devices will have on medical procedures.

It’s an exciting time to be in the medical education field!

Resources:

Moore, T. (2020, November 12). Projects & Innovations. CETL. Retrieved October 23, 2022, from https://cetl.westernu.edu/cetl-projects-innovations/

Wisser, G. (2022). WesternU3D. Sketchfab. Retrieved October 23, 2022, from https://sketchfab.com/WesternU3D

An Untapped Faculty Resource: Customized learning modules to enhance student learning

The CETL Instructional Design Team as has created learning projects that have been presented at large conferences on a national and international stage, described in published articles, analyzed for research, and furthered the scholarship of teaching and learning for many WesternU faculty. Some designs are more complex than others, but all with the goal of enhancing the student learning experience. From teaching schizophrenia pharmacology, to outlining lifestyle medicine, to an EHR interface where students can select labs for case-based learning modules or interactions that teach students to make fiscally responsible decisions, the IDLD Team can create a custom online learning module unique to your course needs.

So, as a faculty member, how can you partner with the CETL ID Team to expand student learning?

In this session we will:

  • Discuss project exemplars created by the IDLD Team
  • Identify resources to further inspire your creative learning models
  • Explain how you too can partner with CETL to develop your next project and enhance student learning in your course

6030: Week 7: REALLY Fake News: Text and Video

Prompt:

What is the role of the federal government and/or big tech companies is policing deepfakes and shallowfakes?

Response:

Ironically, the system used by the deepfakes industry to create and distribute false imagery is the same one in which some services including Facebook and Twitter are investigating how to remove them. It is by drawing out in more detail the connections between deepfake technology and the platforms in which it’s being distributed that we may have more success in understanding the scope of the problem and targeting the enforcement of laws around it.

The services that hosted deepfakes images and videos in 2017 identified them as violating their terms of service; Facebook has a team of people who take down content that violates its policies; and YouTube even created a team devoted to handling this problem in April 2017. The number of deepfakes-related incidents on platforms has been growing quickly. Twitter has suspended about 30 accounts for violating its terms of service related to the production and distribution of deepfake videos. But it’s hard to see how we can effectively police these platforms in order to deal with the emerging problem of deepfakes — unless lawmakers step in.

Facebook’s focus on cracking down on bad content, especially image and video, from networks affiliated with foreign governments and elections, could be related to how Facebook’s algorithm shapes what you see in your News Feed. A good case study is the rise of “false news” and propaganda circulating on the platform following the 2016 presidential election. As a result, Facebook instituted a series of news integrity initiatives and tools. But for whatever reason, the company has not responded to the emergence of deepfakes and the ways they are used to sow disinformation.

Could Facebook and other social media platforms be setting a dangerous precedent by allowing so-called “truthiness” to flourish without considering what consequences this might have?

The key to understanding the deeper meanings behind deepfakes, is that they highlight two areas of concern: the use of AI technology to create artificial imagery; and the real-world consequences these images could have. In other words, it’s not the technology that’s dangerous. It’s the effect it could have.

Consider the difference between a faked video and a fake photograph. Facebook may have responded to the use of its AI technology to create fake video images by setting up teams to respond to false video content, but what about all the fake images of a staged assassination and child pornography and videos of animal abuse that are also hosted on Facebook? What about the inappropriate text and video content that were allowed to stay online, after Facebook received multiple complaints?

In other words, what does it say about the algorithms Facebook uses to manage user content that it’s not even willing to try to manage fake video content? Facebook has algorithms that can be used to detect and flag posts that violate its rules, but they don’t yet exist for detecting fake videos, let alone high-quality deepfakes.

The platforms that host deepfakes did not respond to multiple requests for comment on this issue. The platforms did, however, point to the many internal tools they have used to stop the spread of their services in the past. For example, Facebook, YouTube, and Twitter have all used features in their core services, such as spam detection and counter-offensive against troll accounts, to limit the spread of fake content and counter disinformation efforts. But the deepfakes challenge is different: we’re not just dealing with spammers, but with real, high-quality, fake content that affects the political and social discourse online.

It’s hard to understand why Facebook, YouTube, and Twitter haven’t seen the deepfakes challenge coming, and haven’t figured out how to deal with the fact that the services they’ve built have been turned into new ways for people to create, share, and distribute authentic, fabricated, and fake content. If the content were truly fabricated and/or fabricated content, as opposed to the real-world consequences, they would be seeing a surge of comments and messages on their platforms expressing their concerns. But the platforms’ algorithms and employees are trained to quickly ignore the message.

We can’t always control the creation of fake content. But we can take steps to address the real-world consequences, while ensuring that platforms continue to innovate in how they’re used to convey information.

Real Response:

If you made it this far in reading my post you will discover that the text above was actually written by an AI. (SHOCKING!) In my research on this topic, I discovered a free web-based AI tool that will write your response prompt for you.

I simply put in the initial instructor question/discussion board topic, and the free AI online generator wrote the rest. The AI generator gave me the option of how many words I wanted the text to be, as well as the option to add in specific keywords to be included in the generated text. At first glance, the only issue I identified with the AI-generated response was that there were no sources for the comments or figures mentioned. Additional advanced options for this AI-generated text could include the level of creativity in the response, as well as a probability threshold for the number of sampled sources.

The generated text was quite well written, so my second thought was to run it through a free plagiarism detector. I am astonished to report that this AI-generated text was 100% plagiarism-free. It is a completely original work, created by an AI deepfake.

Lastly, as a standard practice of my submission process, while typing this post I have a grammar and spelling bot checking my work. The AI-generated work returned with no spelling issues, and minimal grammar flags; with the only grammar flags being three commas that the grammar bot suggested be removed.

Going back to the original discussion board question, What is the role of the federal government and/or big tech companies is policing deepfakes and shallowfakes? I think the better question is, what can they do to identify deepfakes? The AI-generated response is well written but not perfect, allowing for the potential of human error. The AI-generated original content, so how would the government or big tech company even be able to identify the falsehood? Based on the deepfake content above, what would even cause one to flag it for concern? This topic is a large can of worms, and right now there is no way to put the worms back in the can.

6030: Week 6: Intelligent Assistants and Voice Assistants

Artificial Intelligence has moved its way comfortably into our homes with the growth in chatbot technologies and devices. Names like Siri, Cortana, and Alexa are taught to our children who are taught at an early age to interact with the bot. The chatbots are able to answer simple questions or assist with homework, tell corny jokes, provide recipes, provide driving directions, make grocery lists, and order items or services. Chatbots have become a way of life.

Eliza was the first chatbot to be developed in 1964 (Coheur, 2020) and could mimic an understanding of natural language. As I am currently in the process of understanding as part of the chatbot development project at work, many researchers do not realize the complexities of natural language. Language is complex and packed with variable responses to any conversational prompt, and it is impossible to predict the ongoing path of a conversation (Coheur, 2020).

One of the projects I am leading at work is a chatbot designed to teach medical students how to practice empathetic statements when interacting with a patient. The chatbot will represent the virtual patient, and the student must navigate a conversation with the chatbot while displaying the five stages of empathy. This is an active and ongoing project, set to be completed in December 2022.

The project is using Google Dialogflow as the main program for the Natural Language Processor (NLP). I am in the phase of developing the conversational script and intents for the chatbot to follow. Intents are the various intentions a user might present when interacting with the chatbot (Greyling, 2020). Response intents are prompts that should respond to the user’s statement or query (Chiusano, 2021).

I am currently struggling to find an intent worksheet template to share with the faculty Subject Matter Expert (SME) to help expedite the development of the conversational intents and response statements, so if anyone has worked on a chatbot project I would love to hear about your experience!

Resources

Chiusano, F. (2021, November 24). Suggestions on how to structure intent in Chatbots and gather useful feedback. Medium. Retrieved October 8, 2022, from https://towardsdatascience.com/suggestions-on-how-to-structure-intents-in-chatbots-and-gather-useful-feedbacks-f72f7e552090

Coheur, L. (2020). From Eliza to Siri and beyond. Information Processing and Management of Uncertainty in Knowledge-Based Systems, 29–41. https://doi.org/10.1007/978-3-030-50146-4_3

Greyling, C. (2020, July 2). Creating intent recommendations for your chatbot. Medium. Retrieved October 8, 2022, from https://cobusgreyling.medium.com/creating-intent-recommendations-for-your-chatbot-b149cf6b8282

Badges? We don’t need no stinking badges…Or do we?

We may not be Troop Beverly Hills, but CETL badges are a great way to encourage group attendance and reward participation. A digital badge is a visual symbol that represents the development of a new skill that can be displayed, accessed, and verified online. Badges typically represent competencies not shown on a transcript, including learning from professional development, volunteer work, and other co-curricular activities. Digital badges are becoming popular because of the benefits they provide for both workers and employers. For professionals, badges demonstrate proof of their skills and accomplishments, which they can display on their online professional profiles, in their email signatures, and on social media.

In this session we will:

  • Discuss Digital Badges & Micro-Credentials
  • Identify & compare various digital badging platforms
  • Explain the back-end process of attendance to awarding the badge to sharing the badge
  • Describe CETL’s Digital Badge Program
  • Share examples of where one might implement digital badging

6250: Week 4 Reflection – Part 2

Prompt: Describe the primary educational systems you are involved in currently and your role in these systems.

Educational SystemMy Role
Western University of Health SciencesEmployee
Center for Excellence in Teaching & LearningTeam Member
Instructional Design & Learning DevelopmentLeader
WesternU Staff CouncilMember
University of North TexasStudent
UNT: Learning TechnologiesPhD Student
Bonita Unified School DistrictParent
San Dimas High SchoolParent
Pomona Unified School DistrictParent
The School of Arts and EnterpriseParent
Girl Scouts of Greater Los AngelesVolunteer
Troop 24024Leader

6250: Week 4 Reflection – Part 1

Prompt: Write a reflection about your experience in the class discussion during the synchronous meeting.

What did you learn?

During our group discussion, we shared thoughts about systems within education. We shared our impressions and takeaways from the readings and videos. Each individual within the small group commented on something different and picked up on things that I did not.

What do you want to learn more about?

In the sense of systems, I’d like to learn more about how it relates to me and my career. I understand that there are complex systems out there, but I am still struggling with understanding how that factors into my career.

During our group discussion we each shared how the topic of systems relates to our individual fields as an IT professional, a faculty member, and in the teaching & learning center. I think there was an A-ha moment here in that these are some of the silos that are often referred to within higher education. These topics mean something different to each group member because only a small piece of it relates to their individual career. Yet, for a large system to work effectively, we must break down those silos and understand the larger goal. However, that brings me to another quandary; who’s job is it to create the system? One would assume that it would be the administration.

Did you do anything about it and start to investigate on your own?

I did not do any further investigation on this topic. I did, however, notice that I was more cognizant of the various systems already in place at my job. I began to take on some additional responsibilities at work, and much of it is project management. The process I inherited was a mess, and as I am recreating the process I am thinking of systems and flowcharts to identify all the ways these projects are influenced throughout the new process I am creating.

If so, what resources did you locate?

If you didn’t, what does it say about your way of learning and motivation?

These new responsibilities have me working in my current job, as well as a former colleague’s job. So, this particular week I have not had additional time to explore and my motivation is very reactive instead of proactive. This will be something I need to work on in the future.

What might you do differently in the future to make your learning and understanding more effective and efficient?

I really like how these topics are applying to my current job. I feel that the application of these topics is helping me to identify and connect the dots of my learning process.

 

Maximize Social Learning Using Virtual Breakout Rooms

Adult learners have an abundance of knowledge and experience that can be shared. How do you tap into their skillset and make the most of peer support? In this session, we’ll look at how to design collaborative activities and group exercises into your online classroom experiences using Zoom breakout rooms. We’ll explore how to take your social learning experiences to the next level by boosting engagement, knowledge sharing, and critical thinking.

Learning Objectives:

  • Discuss best practices for planning, setting up, and facilitating group work virtually
  • Identify how to customize breakout rooms and create content synchronization in Zoom
  • List ideas for going beyond audio and video, and create engaging exercises

6030: Week 5: Gamification of Learning

Prompt: Why is it so difficult to bring gamification to K-12 when it appears to be happening in the corporate training world?

When considering the prompt, the initial question instead should be: to what degree should gamification be integrated into K-12 education? One could argue that gamification has already been implemented within the K-12 environment for decades. From a kindergartener selecting a toy from the treasure chest as a reward for good behavior to a high schooler getting a high score in the pre-test Kahoot! review, gamification already has had an impact on student learning.

Students receive awards for successful marks in their academics; these usually come in the form of a letter grade. “Our current grading system encourages competition among and between students. When you consider how grades determine class rank, access to certain classes, opportunities for extracurricular activities, and the subsequent stratification results, how much are they truly representative of knowledge or understanding?” (Shelton, 2021). Students are rewarded with the corresponding grade dependent on how well they play by the rules of the game. Was the work turned in on time? Did the work meet all the rubric requirements? Were the test scores measured by the student’s ability to memorize content? School is a game, and if you play the game well then you Level-Up to higher ed where the game continues.

Should gamified theories and course design have a stronger hold in K-12 education? Perhaps. After all, gamification is rooted in the theory of behaviorism and the foundational conditioning of animalistic instincts (Ju, 2020). The positive enforcement is the grade for a job well done, and the negative reinforcement is the poor grade for poor marks.

Yet, what if a larger gamified-structured curriculum was developed to reward/remediate students? This gamified learning system would be reminiscent of the previous discussions on personalized learning paths and the integration of artificial intelligence technologies. Students could follow their personalized learning path, which includes gamified design principles, such as: “goals and challenges, personalization, rapid feedback, visible feedback, freedom of choice, freedom to fail, and social engagement” (Wang, 2022).

Will (2022) argues that now is the time to implement systematic change within schools. The pandemic forced educators to rethink traditional education and implement new ways of learning. One positive outcome of the pandemic teaching was that it forced educators to put an emphasis on student-centered learning, rather than on testing requirements and meeting benchmarks (Will, 2022). The months ahead will determine the overall impact of the pandemic on student education. Will educators go back to their old, archaic ways? Or do we take this once-in-a-lifetime opportunity to reinvent education that is more student-focused, challenging, personalized, and full of choice? Will this be the springboard to gamify learning?

Resources

Ju, H. (2020). Gamification education – behaviorist theory. Gamification Education – Behaviorist Theory. Retrieved September 26, 2022, from https://www.gamification.education/learning-theories/behaviorist-theory

Shelton, K. (2021, June 9). Grading is capitalist, racist, and exploitative. Medium. Retrieved September 26, 2022, from https://medium.com/age-of-awareness/grading-is-capitalist-racist-and-exploitative-423c0c04742c

Wang, Y.-F., Hsu, Y.-F., & Fang, K. (2022). The key elements of gamification in corporate training – The delphi method. Entertainment Computing, 40, 100463. https://doi.org/10.1016/j.entcom.2021.100463

Will, M. (2022, September 15). Teachers are ready for systemic change. are schools? Education Week. Retrieved September 26, 2022, from https://www.edweek.org/leadership/teachers-are-ready-for-systemic-change-are-schools/2022/09

6030: Week 4: Learning Analytics

In your educational domain, for example, K-12, higher ed, or corporate, what type of learning analytic data would be useful to enhance your instructional activity? Why?

In the domain of employee professional development, learning analytics is not currently utilized at my higher education institution. We conduct employee training opportunities in the form of live webinars, archived recorded sessions, and just-in-time training modules, and also offer training through paid providers such as LinkedIn Learning and Magna Commons. Employee tracking is only captured if they attend a live webinar, or if they partake in a LinkedIn Learning Course, but these two tracking systems do not speak to one another. Employee education tracking is siloed and not shared between program offerings, and therefore administration does not have a robust snapshot of what the employee is learning.

If learning analytics could be captured within the various learning platforms and then compiled into a database, we could get a clear snapshot of the employee’s learning interests and deficiencies, which would allow us to create new and relevant topics for the live webinar training offerings. Currently, live webinar topics are discussed through a subcommittee that considers recent news article topics or questions employees had over the last month. This subcommittee throws out ideas, at random, to guess which topics might be of interest to the employees. Yet, with live webinar registrations currently yielding an average of fewer than 10 participants of the more than 1,100 employees, it begs the question: Can we do better? With learning analytics, combined across platforms, and synced into a database system, can future professional development program events yield a higher attendance than 1%?

If user interest, and learner reporting, were captured within the various learning platforms provided by the institution, and then those reports were compiled into a combined database, the administration could pull relevant analytical data. That analytical feedback could help drive future programming by connecting to the employee’s interests and strengthing their learning efforts with relevant content.

Resources:

Dashboard Analytics Available for LinkedIn Learning Admins. Dashboard Analytics Available for LinkedIn Learning Admins | Learning Help. (n.d.). Retrieved September 18, 2022, from https://www.linkedin.com/help/learning/answer/a598935

Educational Partners International. (2022). Learning Analytics for Growth – Ask an Educator. YouTube. Retrieved September 18, 2022, from https://www.youtube.com/watch?v=68bKAAWQm1E.

6030: Week 3: Personalized Learning and Personalized Instruction

How do machine learning techniques make the “new personalized learning ” possible?   

Machine learning technologies can support higher education students by designing a personalized learning path that is unique to each student, and caters to their interests and strengths. Current challenges in higher education institutions include “disengaged students, high dropout rates, and the ineffectiveness of a traditional “one-size-fits-all” approach to education” (Rouhiainen, 2019). Personalized learning paths, designed through artificial or machine learning technologies, have the opportunity to support student learning by providing just-in-time remedial learning opportunities when a student is struggling with a concept. Additionally, these technologies can deepen the level of student learning when the student shows competency in a particular subject.

Personalized learning has the opportunity to engage students and expand upon their interests. The traditional method of teaching to the middle can be updated so that each student receives the type of education they need, as an individual, to be successful. Personalized learning would provide students with the immediate feedback they need to support their learning process through the use of machine learning technologies (Khurana, 2018). Students could leave school excited to learn, with a focused mindset on continuing education that expands upon the knowledge they learned in the classroom.

Should personalized learning be applied to all topics in the K-20 curriculum? Why or why not??

We’re not ready yet. The impact of the COVID-19 pandemic, and the quick pivot to emergency remote instruction thrust society into the realm of online learning sooner than expected. Over the two years of the pandemic teaching and learning was turned on it’s ass, and we uncovered the good and the bad, and now we need to reflect and think about where to go from here.

Pertaining to personalized learning, how do we measure that the students are receiving an equal education? Among many things, the pandemic also brought to the forefront the impact of equity in student learning. Some students were without devices, some without internet, some within a roof over their heads, etc. How can personalized learning also be equitable when each student is receiving a unique learning path?

In the case of higher education, if two students are pursuing the same degree but one student struggles with the content and receives hours of remediation content, and the second student is successful in their studies and receives the standard amount of content, or has the ability to dive deeper into the content; how is this equal? In the end, is it fair that both students receive the same degree when they had a different experiences?

Additionally, how would the student competencies be monitored? Western Governors University was under fire for its mode of competency-based education, which has similar attributes to the personalized learning paths. When it comes to accreditation and Title IV (financial aid), it was determined that Western Governors University did not meet the inspector general’s requirements and was facing a potential fine of close to $1 billion (Fain, 2017). This is a larger topic than the prompt for this post, but how will personalized learning paths be fair when competency-based education failed?

Finally, don’t get me started on FERPA. Data leaks are per the norm in today’s society, and adding to the database of student data collection may not be wise at the moment. What if a potential employer discovered that their future employee required remediation? What if that discovery lost that individual the job?

Nope. We’re not ready.

Resources

Fain, P. (2017, September 22). Education dept.’s inspector general calls for Western governors to repay $713 million in Federal Aid. Education Dept.’s inspector general calls for Western Governors to repay $713 million in federal aid. Retrieved September 18, 2022, from https://www.insidehighered.com/news/2017/09/22/education-depts-inspector-general-calls-western-governors-repay-713-million-federal

Khurana, S. (2018, February 6). Personalized learning through artificial intelligence. Medium. Retrieved September 18, 2022, from https://medium.com/swlh/personalized-learning-through-artificial-intelligence-b01051d07494

Rouhiainen, L. (2019, October 14). How AI and data could personalize higher education. Harvard Business Review. Retrieved September 18, 2022, from https://hbr.org/2019/10/how-ai-and-data-could-personalize-higher-education

6030: Week 2: Artificial Intelligence/Machine Learning

Prompt: The major weakness of AI/ML systems is that they can’t explain “why”.  That is, an AI/ML system can perhaps prescribe a medication for a cancer treatment, but the system can’t provide an analysis of why it made that decision.  Humans typically wouldn’t trust a physician who couldn’t explain the basis for a prescription decision.  Why can’t AI/ML explain itself.  In your opinion, is that a real problem?

The justification for how or why an AI responds is decided within the programming. If the creator wanted the AI to report how it come to a decision, then the code just needs to be written in a way so that the support for the findings is reported. I disagree with the prompt in that the AL/ML systems can, in fact, explain why but humans would rather not bother with the reasoning behind the answer.

When I attended the annual AMEE (Association for Medical Educators of Europe) conference over the summer in Lyon, France, AI and ML was one of the big topics. Perhaps one of the sessions that I still contemplate was a session titled “Artificial Intelligence: What medical educators should be doing now” (AMEE, 2022). This panel discussion brought together experts from the American Medical Association, the Association of American Medical Colleges, and several university leaders whose research has focused on artificial intelligence and machine learning. My largest takeaway from this session was the discussion about the accuracy of the content filling the AI database.

In medical education, new knowledge is being added daily. It is not uncommon for old treatments to be reversed or proven ineffective. In the 1900’s radium was a medical treatment thought to reduce tumors. Patients would soak in radiation hot springs, and breath in radium-rich gas (Waxman, 2017). While this treatment may seem astonishing today, Waxman (2017) explains that this arcane remedy would eventually lead doctors to discover more appropriate doses for the chemical to treat cancer patients. Now, what if the future AI medical database had included this original radium research, as well as the current research? Which treatment would the AI recommend for the patient if both treatments were equal in the mind of the AI? How would the AI be able to ascertain which treatment remedy is current and correct?

The AI is only as good as the content that is being entered into the system. The message from the AMEE session panel was that doctors should use the database content from the AI database; however, they should also take caution and know enough about medicine to question the AI-suggested treatment results (AMEE, 2022). This got me thinking about AI in general terms, because the same message can be said for any profession. We cannot blindly trust the AI because the AI was created by humans, and humans can be dishonest and make mistakes. We should use the AI systems, but use them with caution because the AI is only as good as the creator and the content that fills the database.

Resources

AMEE. (2022). AMEE conferences. AMEE Lyon 2022. Retrieved October 1, 2022, from https://amee.org/conferences/amee-2022

Waxman, O. B. (2017, October 17). Real historical medical treatments that are terrible for you. Time. Retrieved October 1, 2022, from https://time.com/4982099/quackery-medicine-history/

6250: Week 2 Reflection

The thought of “Interconnectedness.”

In the movie Mindwalk, the dialogue identifies how we are creating solutions to fix problems that would have never existed if we were to go to the root of that initial problem, and fixed that instead. In the example of medical professionals creating synthetic hearts, if the ailing patient would have changed their lifestyle, diet, and eating habits, then the patient wouldn’t need the heart to begin with and the medical professionals would have never thought to have created one.

“But our system doesn’t encourage prevention…it encourages intervention” (Mindwalk, 1990). René Descartes, a 17th-century philosopher, is mentioned in the movie. His problem-solving format can be identified as taking a larger problem and breaking it down into smaller, bite-sized pieces; small enough as necessary to solve the larger problem.

In the YouTube video, Peter Senge refers to the word “system” as “A simpler word for system would simply be life; which is by its nature systematic, interdependent, interconnected, continually unfolding continually in a state of flux.” Life is always in transition and there is a balance that is always teetering one way or another. As soon as we fix one problem, another problem arises. Humanity is tasked with balancing the never-ending scales of fluctuation.  

In the Netflix documentary, I found it interesting that the milk production was growing so substantially in certain areas that with the increased number of cows there was an increased amount of poop and fertilizer. And with the increased amount of fertilizer, was affecting the air quality. Additionally, with the increased fertilizer going into the ground to fertilize the pastures, the groundwater was getting contaminated due to the increased waste. The water cycle had also become contaminated, and the rain was affected by the increased waste as well. This film brought into focus the larger impact of economic changes. One would think that increased productivity is good; however, one must also identify the potential downside and economic changes.

References

6030: Week 1: Nature of Technological Change and Digital Transformation – Discussion Activity

Now that you’ve seen examples of how digital transformation happens, explain why you believe education hasn’t been digitally transformed like other organizations.  What will it take to truly digitally transform K-20 education? 

Truth be told, there is no incentive for teachers to support digital transformation efforts within educational institutions. The administration has invested in technology to enhance student learning, but faculty have been reluctant to embrace and utilize the technology they have been gifted with. There are many reasons that faculty have been reluctant to change; however, knowing what we know now and all the advances that have been made, we cannot revert to the pre-pandemic way of teaching our students.

Practicing teachers were not taught how to teach using technology, and perhaps their reluctance is due to their technology ignorance. Teachers feel that they lack technical competence in implementing and maintaining new technology in the classroom (Tallvid, 2014). Additionally, Tallvid (2014) noted that teachers felt incompetent in troubleshooting technical issues when it appeared that their students were more tech-savvy than the teacher. Teachers of yesteryear find technology to be unnecessary. Lomba-Portela, et al. (2022) identified that teachers over 50 years of age are more reluctant to change and embrace new technology.

Yet, Ghory & Ghafory (2021), recognized the benefits of integrating modern technology into the teaching and learning process. Research showed that technology increased the students’ motivation to learn, and taught students digital skills that they may apply in the workforce in their future careers.

For education to truly embrace digital transformation, one must start with teacher education. Teacher education curricula must evolve to teach future educators how to impactfully use technology in and out of the classroom. Teachers much feel comfortable using the technology, as well as troubleshooting issues should they arise. Presently employed teachers should receive ongoing, professional development technology training to stay on top of new EdTech trends and understand how technology will benefit students of the future.

References:

Ghory, S., & Ghafory, H. (2021). The impact of modern technology in the teaching and learning process. International Journal of Innovative Research and Scientific Studies4(3), 168–173. https://doi.org/10.53894/ijirss.v4i3.73

Lomba-Portela, L., Domínguez-Lloria, S., & Pino-Juste, M. R. (2022). Resistances to educational change: Teachers’ perceptions. Education Sciences12(5), 359. https://doi.org/10.3390/educsci12050359

Tallvid, M. (2014). Understanding teachers’ reluctance to the pedagogical use of ICT in the 1:1 classroom. Education and Information Technologies21(3), 503–519. https://doi.org/10.1007/s10639-014-9335-7

6030: Week 2: AI and Machine Learning

What was different about DeepMind’s AlphaGo program beating the human Go champ vs IBM’s Watson beating the Jeopardy champs?

Deepmind’s AlphaGo utilized machine learning, and during the Go match that was played against a human player, AlphaGo became increasingly stronger in its ability to make decisions over the course of the match. Whereas IBM Watson utilizes a series of mapped recall question and answer statements; no additional learning took place by the computing system.

Besides the obvious uses of AI/ML in security processes, financial processes, in health processes, etc., where do you see AI/ML’s pattern analysis capabilities really making a contribution? More simply: when will a AI/ML-powered robot do your job? Do the jobs your parents did? Do the jobs your children are being prepared to do?

In my current institution, our department is beginning to dabble with project innovations utilizing artificial intelligence technologies. Our team is creating an empathy chatbot to teach future health professionals how to communicate empathically with their patients. This technology utilizes IBM Watson and employs a string of question and answer statements. It does not utilize machine learning techniques.

In my day-to-day life, however, I find the most recent implementation of AI at the drive-thru menu speaker to be quite fascinating. Our local Panda Express drive-thru has an AI that takes your order through the speaker. At times this can be rather frustrating because the AI needs to go through a series of Q & A selections when taking your order. It takes longer to order through this AI process because the system cannot keep up with the order. Also, if you forget to add something or want to make an edit to a previously ordered item, the system cannot edit these corrections. This implementation of AI within food service is still in its infancy, and it’s only a few years away from being implemented across all fast food service locations, thereby replacing the people who were once originally employed to do this job. Yet, as an aside, with our California minimum wage jumping to $15/hour, it was only a matter of time before the companies sought to replace human employment with more cost-effective technology options. The implementation of AI contributes to cost savings for not just the restaurant but also allows the corporations to provide lower prices to the customer due to the overhead cost savings.

We must consider the jobs of the future when training our future workers; namely our children. My daughter is taking computer coding classes in high school, and perhaps one day she will invent the tech of the future. My son, he’s still a little young and hasn’t decided on his career goals. But, as a tech-savvy parent, I understand the value of STEM education and, at minimum, understanding the technology around us. We must prepare our workers of the future to work with the tech, design the tech, and use the tech because if they are not tech savvy there may not be a successful future for them.

References:

Koenig, R. (2021, March 5). May I take your order? how AI is Changing Fast-Food Drive-Thrus. TODAY.com. Retrieved September 11, 2022, from https://www.today.com/food/may-i-take-your-order-future-ai-fast-food-drive-t210791

Lucas, A. (2022, August 29). Panera Bread tests artificial intelligence technology in drive-thru lanes. CNBC. Retrieved September 11, 2022, from https://www.cnbc.com/2022/08/29/panera-bread-tests-artificial-intelligence-technology-in-drive-thru-lanes.html

6250: Week 1 Reflection

After a few months off to attend to family, I am excited to be back and learning again. Week 1, for me, is off to a delayed start because during the first week I was out of the country. I was invited to present at an international conference in Lyon, France and spent Week 1 of our course “across the pond.”

As I dive into the course expectations, I am excited to see that Netflix was added as a required course resource. There is so much educational content produced within a variety of platforms, that it is refreshing to see that the course modality is utilizing various resources. Education does not have to be boring, and so I look forward to discovering the new Netflix content that will be relevant to this course.

In the Week 1 Activity Video, the simplicity of the short explanation and the basics of the block visualizations set a robust example of what Systems can incorporate. The example of the elephant explains the common silos found within the higher education setting. Understanding the silos and learning how to break those down will help with the future implementation of technologies. It is important to understand the bigger picture, and all of the stakeholders must communicate; without this, the bigger picture is often misunderstood and resources are wasted on a problem we do not fully understand.

I look forward to learning more.

Creating Your Own Infographics

Let’s make data pretty! This CETL Session is all about Infographics.

Simply put, an infographic is a visual representation of information. By combining elements of text, images, charts, or diagrams, an infographic is an effective tool to present data and explain complex issues in a way that can quickly lead to insight and better understanding. As designers, researchers, staff, scholars, or students may be asked at some point in our career to create an infographic; but where does one even begin?

During this session we will:

– discuss how data can be reimagined to be visually appealing

– analyze 3-4 infographic design platforms

– use the design platforms to mold boring facts and figures into something visually extraordinary!

Please note: This session will be a hands-on workshop and attendees will be encouraged to participate in the hands-on design process during this session.

4 Misconceptions of Online Learning

“How can faculty and instructional designers address misconceptions about online learning as they transition from reactivity to proactivity following the COVID-19 pandemic?”

In March 2020, the shift to online learning due to the COVID-19 pandemic occurred quickly, leaving many higher education institutions with just a weekend to prepare. The result was Emergency Remote Instruction (ERI), and not true Online Learning structure and design. As we move from reactive to proactive design planning within the online learning environment, we need to squash the ERI-created misconceptions that we have become familiar with over the last two years.

Based on the EDUCAUSE Article with the same name, this session will:

  • Identify 4 common misconceptions about online learning
  • Discuss creative teaching solutions to counteract the corresponding misconception
  • Describe how technology can be utilized to solve online teaching challenges
  • Identify how creating positive and engaging learning environments to promote success for online students

Research Posters: Turning Drab into Fab

We’ve seen them…we’ve made them…and we’ve walked right past them…Research Posters.

The purpose of a research poster is to visually represent the general overview, data, and most relevant findings of a research project. When preparing to design your poster you’ve likely taken your thoughtful research or well-drafted manuscript and you’ve widdled it down to the bare bones with just a few remaining sentences; next you probably chopped those sentences into bullet points and then plopped those well-crafted statements into a sterile three-or-four column template, adorned with some sort of chart, cladly themed in the university colors.

We’ve been using the same academic research poster templates for the last three decades. Why?

Science has advanced tremendously since the 90’s, why hasn’t research poster design?

In this session, we will:

  • discuss research poster basics
  • critique traditional poster design
  • apply updated design techniques
  • recognize better poster design 2.0
  • explain where to go for help

InteresTED: Super Chickens and Characteristics of Highly Effective Teams

In the 2015 TED Talk, Forget the Pecking Order at Work, Margaret Heffernan argues that competition is not the way to create organizational success. Heffernan begins with the story of William Muir and his experiments with “super chickens” to engage the audience around the themes of competition and productivity. She states that organizations are often run according to “the super chicken model,” where the value is placed on star employees who outperform others.

And yet, this isn’t what drives the most high-achieving teams. Rather, social connections and people’s interactions with one another are the keys to success. Heffernan goes on to discuss social capital and the importance of valuing everyone in order to solve our most “wicked problems.”

She continues by presenting research and examples from various industries to illustrate that competition is not the answer to organizational wellness. It’s a radical rethink of what drives us to do our best work, and what it means to be a leader. Because as Heffernan points out: “Companies don’t have ideas. Only people do.”

Learning Objectives:

  • Recite what happens when we just use Super Chickens in our work teams
  • Identify the three characteristics of the successful and highly effective teams
  • Explain the terms Social Capital and helpfulness

Online Learning Requirements and 5 Focus Factors of RSI

Many of us do not regularly read policies on higher education online learning requirements and regulations. Yet, during the pandemic, the U.S. Department of Education issued updated rules and requirements for distance education. These updated legal federal requirements now include something called “Regular and Substantive Interaction” – or RSI for short – between a student and an instructor. During this session, we will focus on the DoE RSI requirements for online teaching and learning environments including asynchronous, synchronous, and blended/hybrid platforms.

What do these recent changes mean for faculty and the programs offering online education? How can faculty prepare their online course to meet these mandated requirements? What elements should be included within an online course to meet the RSI requirements? Where can faculty go for help?

Learning Objectives:

  • Describe the updated definition of distance education
  • Recognize the differences between a correspondence course and distance education
  • Define RSI
  • List 5 factors that are the focus of RSI
  • Identify how the IDLD team can evaluate your online course to meet RSI requirements

InteresTED: Super Chickens, Fika, Trust, and Characteristics of Highly Effective Teams

In the 2015 TED Talk, Forget the Pecking Order at Work, Margaret Heffernan argues that competition is not the way to create organizational success. Heffernan begins with the story of William Muir and his experiments with “super chickens” to engage the audience around the themes of competition and productivity. She states that organizations are often run according to “the super chicken model,” where the value is placed on star employees who outperform others.

And yet, this isn’t what drives the most high-achieving teams. Rather, social connections and people’s interactions with one another are the keys to success. Heffernan goes on to discuss social capital and the importance of valuing everyone in order to solve our most “wicked problems.”

She continues by presenting research and examples from various industries to illustrate that competition is not the answer to organizational wellness. It’s a radical rethink of what drives us to do our best work, and what it means to be a leader. Because as Heffernan points out: “Companies don’t have ideas. Only people do.”

Learning Objectives:

  • Recite what happens when we just use Super Chickens in our work teams
  • Identify the three characteristics of the successful and highly effective teams
  • Explain the terms Social Capital and helpfulness

6+ Tips to Increase Your Productivity Using Microsoft Word

Microsoft Word contains a multitude of helpful features that can streamline processes thereby helping to make your day-to-day more productive. At this point in your career, you’ve likely used Microsoft Word on a semi-regular basis, however even the proficient user may be unaware of the numerous time-saving features built into this powerful program.

This session will spotlight six+ time-saving and lesser-known features within Microsoft Word. We will discuss text boxes, images, quick parts, watermarks, spacing, page formatting, and other tidbits along the way. Come learn how you can increase your productivity and expand your knowledge of this familiar program.

Promoting Wellness and Reducing Tension with LinkedIn Learning.

Presented in partnership with the WesternU Staff Council Professional Development Committee

Scattered thinking? Under pressure? Distracted? Stressed?

This session combines LinkedIn Learning (LIL) with desk yoga breathing techniques. Here we will show you how you can use the LIL platform to not only learn something new but to also improve your wellness in the process.

Learn how to access LinkedIn Learning courses (a free benefit for all WesternU employees), and how some classes can help you with stress at work or at home. We will walk you through how to set up your LIL account, how to search and save courses, and we will even throw in some desk yoga breathing techniques which you can use the next time you’re feeling overwhelmed with life’s daily stressors. Come and learn how you can take advantage of this free employee service. Staff is encouraged to join!

Leveraging Podcasts for Learning

Podcast Insights report that there are over 2,000,000 podcasts, with over 116,000,000 listeners alone in the last month. With the podcasting trend on a steady rise, how can we use this medium for learning and connecting with our students?

In this session we will:

  • Discuss use-case scenarios for using podcasts in the classroom
  • Describe examples of how student-created podcasts can be incorporated into your classroom curriculum
  • List podcasts we enjoy and discuss which aspects of those podcasts are appealing
  • Analyze a Podcasting Rubric with a peer-evaluation checklist and a self-evaluation checklist

5 Tips for Dealing with meeting overload

Could this meeting have been an email? The phenomenon of “calendar creep,” where meetings completely take over your workdays, is wasting time, energy and productivity — but you can take back control. Leadership expert Cindy Solomon shares her five tips for clearing up your schedule and getting your calendar to work for you, not against you.”

Learning Objectives:

  • List 5 tips for dealing with meeting overload
  • Identify meeting action verbs
  • Explain a meeting purpose statement
  • Use Microsoft MyAnalytics to schedule focus and learning time

6210: Social media in Education and Training

The article I selected was Social Media and Medical Education in the Context of the COVID-19 Pandemic: Scoping Review. This article focused on medical education during the COVID-19 pandemic and how social media applications have the capabilities to deliver different educational outcomes. The conclusion of the article noted that social media platforms such as Facebook, Twitter, Instagram, YouTube, WhatsApp, and podcasts should be incorporated into medical education, and clinicians and medical educators should evolve to include these modalities into their course curriculum.

A survey of medical resident students noted that nearly 90% listened to a podcast at least once a month, and approximately 72% reported that podcasts changed their experience with patients (Riddell et al., 2017 as cited in Katz and Nandi, 2021). Another study found that 98% of medical students used YouTube as a web-based information source to supplement their education (Jaffar, 2012, as cited in Katz and Nandi, 2021). Medical students have also used Facebook Groups to connect with others and share their personal experiences, Instagram has been used for image-heavy topics such as dermatology, and Twitter has been used by medical students for focused discussion boards or chats about a particular topic.

This journal article also addresses some important challenges and pitfalls of social media use within medical education. For instance, one major concern is the massive amount of misinformation on these open platforms. “For instance, an analysis of dermatological hashtag use on Instagram showed that only 5% of the top dermatology-related posts were created by board-certified dermatologists” (Katz and Nandi, 2021, para. 24). So much misinformation can be spread quickly within the social media platforms that learners and readers must be cautious of the information they receive and verify any medical content with a licensed provider.

Additionally, the article throws caution to the use of social media by professionals in perceived digital professionalism and note that employers and academic leadership may survey student public social media profiles and make conclusions based on their findings. Medical students should use social media platforms responsibly.  

References

Jaffar, A. A. (2012). YouTube: An emerging tool in anatomy education. Anatomical Sciences Education5(3), 158–164. https://doi.org/10.1002/ase.1268

Katz, M., & Nandi, N. (2021). Social Media and medical education in the context of the COVID-19 pandemic: Scoping review. JMIR Medical Education7(2). https://doi.org/10.2196/25892

Riddell, J., Swaminathan, A., Lee, M., Mohamed, A., Rogers, R., & Rezaie, S. (2017). A survey of emergency medicine residents’ use of educational podcasts. Western Journal of Emergency Medicine18(2), 229–234. https://doi.org/10.5811/westjem.2016.12.32850

Ask an ID

Let’s talk “teaching and learning.”

Let’s talk “teaching with tech.”

Let’s talk “pedagogy.”

This hour is reserved for YOU and your questions. Any topics related to teaching and learning and/or teaching with technology, we’re here to support and assist you.

What Do Instructional Designers Do? … Instructional designers specialize in the process of learning. An instructional designer has a unique skill set that blends technology and pedagogy, which is ideal for supporting learning activities. Our ID’s can help maximize the technology within your online course to help enhance student learning, as well as assist with redesigning courses, developing entire courses, or creating training materials, such as teaching manuals and student guides.

ABC – Asynchronous Activity: Media Richness and Social Presence Theories and Web Resources Scavenger Hunt

This asynchronous course will help to prepare you for the Wednesday Quiz at 10:00 am. In total, these two assignments should take you approximately 90-minutes combined.   

With remote learning being a strong component for the coming term the activities in the homework will provide you with additional learning resources, as well as provide important insights for creating online communities and engagement in your online course. 

Assignments:

  • Web Resources Scavenger Hunt
  • Media Richness & Social Presence Theory

This presentation was given as part of a semester training seminar for new faculty members. Academic Boot Camp (ABC) is a four (4) day intensive seminar that emphasizes the pedagogical basics of learning objectives, learning events, and assessment item writing. This intensive 4-day seminar/workshop has been re-tooled post-pandemic to not only teach the pedagogical basics but also emphasize technology and the skills needed for remote teaching and learning.

ABC – Tools for Teaching with Technology

Session Learning Objectives:

  • Benefits of eLearning
  • Define LMS
  • Identify synchronous vs. asynchronous instruction and recognize technologies that can be used for synchronous or asynchronous instruction​
  • Explain the elements needed for HyFlex course delivery​
  • Define how preparing a detailed Schedule of Instruction can map easily to the learning management system ​
  • Learn to access additional tech training for the LMS​
  • Use, List, Define, Describe EdTech tools to promote active learning
  • Identify locations for additional support

This presentation was given as part of a semester training seminar for new faculty members. Academic Boot Camp (ABC) is a four (4) day intensive seminar that emphasizes the pedagogical basics of learning objectives, learning events, and assessment item writing. This intensive 4-day seminar/workshop has been re-tooled post-pandemic to not only teach the pedagogical basics but also emphasize technology and the skills needed for remote teaching and learning.

6210: Gaming within Teaching & Learning

Prompt: Write about your game experience and connect it explicitly to teaching and learning, as well as principles of and research about multimedia that you are aware of to date.


I would not consider myself a gamer. My game experience comes from playing Frogger on my parent’s Atari, Duke Nukem on the old family PC circa 1988, or the original Nintendo I had growing up in my pre-teen years. I recently uncovered my old Nintendo from my parents’ storage shed and I have had a blast sharing Duck Hunt, Super Mario Bros., and Dr. Mario with my kids! Yet, my gaming days ended in the ’90s.

In my current career as an Instructional Designer, we will sometimes design educational modules using game-based learning, or gamification. I, personally, have mixed feelings about gamification in education; especially in graduate medical education which is the industry in which I work. I recently led a seminar on Teaching with Technology during our recent Academic Boot Camp for our new faculty members, and while I discuss gamification, I suggest using it sparingly.

Kahoot! is a common and easy form of gamification in the classroom. Kahoot! is a program that many students and teachers are very familiar with and often get excited when the addictive Kahoot! melody begins to play. At the root of the program, Kahoot! is a basic group quiz. There are a series of multiple-choice questions, true/false questions, etc. and the students earn points for the correct answers they buzz in on their mobile device or computer. The faster the student buzzes in the correct answer, the more points they receive. At the end of the quiz, there is a celebratory end screen announcing the winner. It’s quite fun. Yet, Kahoot! is primarily geared toward K-12 education and thus should be used sparingly in graduate education.

As mentioned, I work at a graduate medical university and therefore we are always excited to discover innovative examples of medical learning. One of the great examples of gamification in medical education is Septris, which was created by Stanford University. The online Septris game provides a gamified approach to “early sepsis identification and application of evidence-based management (best practice) and evidence-based guidelines.” The students navigate through interactive patient scenarios and try to save the patient before the patient gets sepsis and dies. It is a quick game that forces medical students to think on their toes and allows them to test their knowledge in a safe environment. Septris is an innovative and gamified learning tool for medical students. (https://septris.stanford.edu/)

Gamified learning can be exciting and faculty can be quick to implement it into their course. My advice is to use it sparingly and be sure that the game aligns with your course’s learning objectives. If the game distracts from the learning, or if it’s just the “cool new thing,” that is not a good reason to implement the game activity. The game needs to have value within the course and enhance student learning.

6210: Change in Concepts & Theories

Reflection topic: For this week, write a blog entry about whether your knowledge of multimedia as a concept and the theories behind it has changed as a result of the readings and/or discussion. This should be 500-750 words.


Of this week’s assigned readings, I found the Mikropoulos et al. (2011) article to be the most interesting and robust on the topic of virtual reality (VR) in education. Considering that the article was published in 2011, this was an exciting article to discover as it is a honeypot of the foundational elements when utilizing VR in education. Yet, now that another ten years have passed, I would be excited to conduct the same research from 2011 to the present.

Educational Virtual Environments (EVEs), as identified by Mikropoulos et al. (2011) using the seven principles outlined by Jonassen (1994). I have not previously discovered articles by Jonassen, and I am eager to follow that rabbit hole in learning more about the principles presented and how they were identified in the research conducted. I am curious to learn how an article from 1994 could potentially be the foundation in identifying virtual reality technology, as this seems to be a very forward-thinking point of view.

It was reassuring to see that this article also addressed the topics of connection, social presence, and engagement. As the technology for virtual reality continues to rapidly evolve, the learner will benefit from the increased social presence and connection from these EVE experiences. Having these social elements factored into the study sets a foundation for future research on the level of student interaction as it relates to the success of the EVE environment.

Additionally, the research foundation provided included pedagogical components including an emphasis on learning objectives. As educators, we must continue to put learning at the forefront, and not lead with the technology but instead lead with the student learning. By identifying the learning objectives early on within the project development, creators are given a roadmap for what they are to create. Additionally, with measurable learning objectives, the success of the project can be quantified.

Mikropoulos et al. (2011) concluded that both students and teachers have a positive attitude toward VR learning environments, immersion and social presence are important factors of a successful VR environment. The authors also outlined that additional research should be conducted concerning avatars and haptics in VR, as well as additional research on exploiting pedagogy within the VR environment.

Based on this week’s readings, my personal views of multimedia (and specifically the VR modality) have not changed, only strengthened. I feel that the current environment sees virtual reality as new technology. While the technology has more or less come to the forefront in the last few years, as the costs have decreased and accessibility has increased, the technology is not new. The focused article by Mikropoulos et al. (2011) was published ten years ago and pulled citations on relative and foundational concepts and theories from decades prior. While the virtual reality for education is not a new concept, how we proceed with the technology within the education space is still groundbreaking. As I move forward with my own research, I was elated to discover this foundational article for which to build upon.


References

Jonassen, D. H. (1994). Thinking technology: Toward a constructivist design model. Educational Technology, 34(4), 34–37

Mikropoulos, T. A., & Natsis, A. (2011). Educational virtual environments: A ten-year review of empirical research (1999-2009). Computers and Education56(3), 769–780. https://doi.org/10.1016/j.compedu.2010.10.020

ABC – Zooming Into Active Learning

Session Learning Objectives:

  • List five active learning strategies using Zoom​
  • Discuss examples of successful Zoom classroom engagement​
  • Identify how to troubleshoot most common technical issues​
  • Identify Zoom support and additional training options​

This presentation was given as part of a semester training seminar for new faculty members. Academic Boot Camp (ABC) is a four (4) day intensive seminar that emphasizes the pedagogical basics of learning objectives, learning events, and assessment item writing. This intensive 4-day seminar/workshop has been re-tooled post-pandemic to not only teach the pedagogical basics but also emphasize technology and the skills needed for remote teaching and learning.

ABC- Recap: MRT & SPT

Session Learning Objectives:

  • Define Media Richness Theory and Social Presence Theory​
  • Explain how media richness can reduce student confusion​
  • Explain how social presence influences effective learning​
  • Identify modes of communication as it relates to social presence influence​

​This presentation was given as part of a semester training seminar for new faculty members. Academic Boot Camp (ABC) is a four (4) day intensive seminar that emphasizes the pedagogical basics of learning objectives, learning events, and assessment item writing. This intensive 4-day seminar/workshop has been re-tooled post-pandemic to not only teach the pedagogical basics but also emphasize technology and the skills needed for remote teaching and learning.

ABC – Carnegie Hours & Time on Task

Session Learning Objectives:

  • Define Carnegie Hour​
  • Identify the WesternU credit hour requirement per the University Catalog​
  • Identify in-class and out-of-class hour requirements​
  • Use the worksheets provided to assist in course development​
  • Use the Workload Estimator to calculate student assignments​
  • Identify additional questions to consider when planning your course​

This presentation was given as part of a semester training seminar for new faculty members. Academic Boot Camp (ABC) is a four (4) day intensive seminar that emphasizes the pedagogical basics of learning objectives, learning events, and assessment item writing. This intensive 4-day seminar/workshop has been re-tooled post-pandemic to not only teach the pedagogical basics but also emphasize technology and the skills needed for remote teaching and learning.

6210: Experience in Multimedia for Learning.

Prompt: Please share your best and worst experiences (no more than 400 words) of multimedia for learning.


It’s hard to imagine anyone who would be unfamiliar with eLearning and multimedia, after the COVID-19 pandemic. The pivot to emergency remote instruction forced nearly all students, teachers, and parents into the deep end of the online learning pool. It was a sink-or-swim moment and many were drowning. Like the rest of the Nation, I, too, was thrust into the realm of online learning. Suddenly the educational theories and past academic knowledge were pushed to the forefront of my mind, and our team did our best to teach faculty about Zoom, learning management systems, online course design, asynchronous learning, HyFlex learning, PowerPoint, Mediasite, TopHat, Kahoot, additional educational technology tools for active learning, and so much more. 

As a trained instructional designer and the Manager of Instructional Design and Learning Development for our university’s teaching and learning center, I had to push myself to be seen as an expert in this field. Luckily, I had a previous career history in digital marketing and web design, so during the emergency pivot to remote learning, my overall familiarity with technology really helped me think on my feet. While we experienced many bumps along the road, the growing pains were necessary to significantly move the needle toward better online learning.

Today, I lead faculty education sessions on any topic related to teaching with technology. I teach a minimum of two classes each month on a different EdTech training topic. While it may be impossible to fully learn every new educational technology app or program that is currently available, I feel in many ways, that I could be an expert in this space. I recently accepted a volunteer appointment from EDUCAUSE to lead a Working Group of academic professionals looking to develop best practices in the creation of a Digital Learning Strategy (DLS). This new working group will redefine the old NGDLE framework to put in place a new strategy that leverages the knowledge gained from our collective experiences during pivot to emergency remote instruction. 

It is an exciting to time be in this field.

This Meeting Could have Been an Email.

Meeting overload was a problem before the pandemic, but now with back-to-back Zoom meetings instead of the long Esplanade walks to our conference room destination, we have more time…and more time means more meetings. Advice on facilitating better meetings is plentiful, but often skips a crucial first step: asking yourself whether you need to have a meeting in the first place.

During this session, we will uncover the answer to the question that has plagued our Outlook calendars for years…Could this meeting have been an email?

Learning Objectives:

  • Identify if a meeting should be an email by using a simple flowchart.
  • List the steps that can be taken to maximize meeting effectiveness.
  • Explain how to effectively write a structured email to help reduce meetings

Engaging and Interacting with Students in Online Courses | Magna 20 Minute Mentor

Facilitated discussion:

“With the rapid changes to remote learning that we have experienced around the country and even across the globe, the pedagogy of online teaching has become one of the most important dialogues across the sector of education in both higher education, as well as secondary education, all the way down to the primary level. During this facilitated Magna 20-Minute Mentor session it is the hope that we will be able to refine your course design practices, to refresh your approach to online teaching, and to reflect on strategies to continuously improve online teaching, specifically through discussion about four important areas.”

InteresTED – The Game that Can Give you 10 Extra Years of Life

When game designer, Jane McGonigal, found herself bedridden and suicidal following a severe concussion, she had a fascinating idea for how to get better. She dove into the scientific research and created the healing game, SuperBetter. In this moving talk, McGonigal explains how a game can boost resilience – and promises to add 7.5 minutes to your life.

Learning Objectives:

  1. Define Posttraumatic Growth
  2. Outline four kinds of strengths that contribute to Postromantic growth
  3. Identify scientifically validated activities that help build personal resilience

Connecting Educational Concepts with Mind Mapping Techniques

Mind mapping is a technique used to visually outline information. By using words, pictures, and diagrams, mind mapping can help professors teach connections in course material, as well as help students study.

The main concept, or idea, is at the center of the mind map. From the nucleus-center, themes associated with the main concept branch out; and from each of these themes, additional branches or twigs begin to grow as attributing information begins to unveil itself as a subset of the theme or idea. Mind mapping techniques can help students visualize subject content and conceptually display how various ideas are interconnected.

In this CETL Session we will:

  • explain the basic theory of mind mapping
  • identify how larger concepts can be broken down into smaller themes and ideas
  • list various educational technology tools to assist in the creation of a mind map
  • identify example mind maps used in medical education
  • apply new knowledge by creating a mind map

Discovering the new Zoom Apps

Have you happened to notice a new icon on your Zoom meeting toolbar? What is this “Zoom Apps” thing and how do I use it? No, your eyes are not deceiving you, Zoom has once again updated their software and has provided us with some new meeting tools.

This session will be a choose-your-own-BR discovery and group brainstorm discussion session. Let’s explore these apps together and uncover best use cases for these technologies. A short introduction to Zoom apps will be presented and then attendees will choose a breakout room to join for further discovery of the technology. At the end of the session, the small groups will reconvene into the larger group where each sub-group will share their app recommendations.

Searching for Normal

So much has changed in Higher Education since the start of the pandemic. What conveniences have you enjoyed? What have been some of the challenges? Will we reevaluate what’s important to us? Will the progress we’ve made during this time be undone?

What is “normal”?  Is “normal” even normal anymore?

Based on the article, Let’s Not Return to Normal When the ‘New Normal’ Finally Arrives, by Morton O. Schapiro, this session will center around a robust discussion of “normal” in higher education and our lives in academia. Additional thoughts and insights from the Steven Mintz article Let’s Not Return to the Old Normal will be incorporated, and insights from Sophia Rosenbaum’s article Dear Normal: Were you really that great in the first place? will be integrated. Come prepared to share, discuss, and question.

Let’s Toast to Toastmasters!

Interested in enhancing your public speaking skills? Join Toastmasters!

Toastmasters is an internationally recognized nonprofit educational organization that teaches public speaking and leadership skills to individuals worldwide. The organization’s membership exceeds 300,000 in more than 15,800 clubs in 149 countries. WesternU once had a thriving Toastmasters Club; we would like to reignite that spark once again!

Join us for this Toastmasters Demo Meeting. Learn about the organization, membership, recognition, and leadership opportunities. During this meeting we hope to identify the club’s charter members, a prestigious label of honor.

7 Things You Should Know About Adaptive Learning

Adaptive learning is one technique for providing personalized learning, which aims to provide efficient, effective, and customized learning paths to engage each student. This session is based on The 7 Things You Should Know About… series from the EDUCAUSE Learning Initiative (ELI) which provides a quick and concise overview of a single topic for time-pressed colleagues.

Learning Objectives:

– Define adaptive learning

– Explain how adaptive learning works and who’s doing it

– Discuss the future of adaptive learning

7 Things You Should Know About the HyFlex Course Model

The hybrid flexible, or HyFlex, course format is an instructional approach that combines face-to-face (F2F) and online learning. Each class session and learning activity is offered in-person, synchronously online, and asynchronously online. Students can decide how to participate. This session is based on The 7 Things You Should Know About… series from the EDUCAUSE Learning Initiative (ELI) which provides a quick and concise overview of a single topic for time-pressed colleagues.

Learning Objectives:

– Define HyFlex

– Explain how HyFlex works

– Discuss campuses and courses currently using HyFlex

– Identify the downsides of HyFlex

– Discuss the future of HyFlex learning

InteresTED: 100 Days of Rejection

Jia Jiang adventures boldly into a territory so many of us fear: rejection. By seeking out rejection for 100 days — from asking a stranger to borrow $100 to requesting a “burger refill” at a restaurant — Jiang desensitized himself to the pain and shame that rejection often brings and, in the process, discovered that simply asking for what you want can open up possibilities where you expect to find dead ends.”

Learning Objectives:

  • Identify 5 Lessons Learned From 100 Days of Rejection
  • Discuss how to turn rejection into opportunity
  • List additional resources to assist you on your overcoming rejection

Facilitated Discussion of Popular TED Talk

How Can I Adapt My Teaching So Students Thrive in a Polysynchronous Classroom?

For teachers in any modality that are required to synchronously teach students in-person and virtually, this 20-Minute Mentor details how polysynchronous instruction can provide concrete tools for adapting teaching to both modalities to maximize through learning.”

Learning Objectives:

  • Discuss the flexibility required for a polysynchronous class
  • Share and explain ideas for establishing student accountability
  • Identify engagement strategies and ideas
  • Identify ways to build rapport
  • Discuss ideas for online assignments

Facilitated Discussion of Magna 20-Minute Mentor

Zack and the Extraordinary Neuro Escape Room

Gamification, or the use of learning design coupled with game mechanics and logic, has been shown to be an engaging and useful strategy in the classroom. An escape room is just one example of gamification, and has been utilized across health profession students to promote collaboration and problem-solving. Through virtual experiential learning and team collaboration students are able to follow “Zack’s journey” and compete against the clock, and each other, in this virtual clinical application experience of didactic coursework.  

This session will describe the development, implementation, and outcomes (student satisfaction and engagement) of a virtual escape room incorporating a complex patient case for Doctor of Physical Therapy students. Participants will leave with the knowledge and resources of how to create a similar project in their own classrooms. 

Learning Objectives: 

  • Describe the development, implementation, and outcomes of a virtual escape room 
  • Identify how to create a similar project in one’s own classroom

Co-Presenter

Custom eBook Publishing in Minutes

Give students a new way to read online by adding your personally developed eBook to your online course content. Interactive eBooks can be easily embedded in your Elentra or Canvas learning management system. With a digital page-flipping sound and page swiping features, students can flip through your eBook with the same ease as a traditional textbook.

Personally design your eBook with ease and flexibility. Choose the size of your eBook, or whether you want your eBook to have a hardcover. Your newly published eBook will be exported into an HTML5 format that is viewable in an internet browser, as well as mobile-responsive for readers who view the content on a mobile device.

With CETL’s newly available software, CETL can publish your custom eBook to the web in just minutes!

Behind the Scenes: Making the CETL Newsletter

CETL’s weekly Tips & Tricks email is a routine email that is sent to the campus faculty and staff each Monday morning. Each week the CETL newsletter is refreshed with new information, new learning opportunities, new educational articles, and new resources. In this session, we pull back the curtain and discuss how the weekly newsletter is made.

Learning Objectives:

  • Identify how to use email marketing software for template design.
  • Demonstrate how to crop images and adjust image pixels with basic Windows software.
  • Explain where to locate WesternU graphics standards, including hex codes.
  • Discover how the blocked formatting template can be easily updated each week with new information.
  • Explain how to send an e-Newsletter template via Microsoft Outlook.

Will it be Door #1, or Door #2, or Door #3…

Zoom keeps the updates coming, and this time there are some exciting updates to Breakout Rooms! Students are now able to CHOOSE their own breakout room. Maybe Door #1 has a discussion on a specific and Door #2 has a discussion on a different topic…with the newest Zoom Breakout Room features, your students can now CHOOSE which discussion they want to be a part of.

Learning Objectives:

  • Identify how to update your Zoom Client Interface
  • Describe how to set up the “Let Participates Choose Room” feature in Zoom Breakout Rooms
  • Explain how to rename the Breakout Rooms
  • Identify how students can ask for help when in a Breakout Room
  • Describe how teachers can join/monitor individual Breakout Rooms

Based on Bandersnatch: Designing a “Choose Your Own Adventure” eLearning Module

Emmy award winning Black Mirror: Bandersnatch was Netflix’s first interactive movie that allowed the viewer to choose the movie’s storyline.  Like the popular Choose Your Own Adventure books from the 1970’s, Bandersnatch created multiple paths within the storyline based on the choices selected by the viewer. The question became, can we create an eLearning module based on the framework of Bandersnatch?

It was a question posed by a College of Pharmacy faculty member who wanted to reimagine their lecture on therapeutic medication for schizophrenia diagnosis. Bandersnatch’s creative layout and extensive branching scenarios provided the ideal format for a schizophrenia patient case study, and Articulate Storyline was the only authoring tool powerful enough to make this idea come to life.

The simulated case study follows the patient, PJ, through multiple medication timelines.  Similar to Bandersnatch, the student chooses which medication to prescribe PJ, and therefore chooses their own individual learning path.  Much of the module branching originates from the virtual pharmacy in which the student has six medications to prescribe to the patient.  Once a selection is made, the student travels down the education path.

Throughout the education path the student learns about the prescribed medication, answers questions, participates in interactions, and discovers common medication side-effects.  The side-effects ultimately overwhelm PJ, and the learner is forced to return to the virtual pharmacy slide to choose another medication for the patient.  Intricate triggers are integrated within the module forcing the student to learn about, and exhaust, all medication options until the correct medication appears on the pharmacy shelf thereby proving the ending path of the case simulation.

The complicated branching scenario in the eLearning module includes over 80 slides, 40 layers, 35 interactions, 20 variables, over 100 triggers, and a result slide that captures the student’s choices along the way.  Additionally, all the representative artwork integrated within the design was created by individuals living with schizophrenia.

In this session we will review the creative and design process that begun with generic PowerPoint themed slides supplied by the SME and discuss how the content was reimagined and retooled to be an engaging eLearning module student experience.

5 Tips to help Increase Student Morale in a time of Remote Learning

Look…this pandemic has been hard on all of us. Each of us battling our own unique challenges; and, after 11 months, it’s no wonder that we’re all exhausted by our “new normal”. Students are no different, and for many, morale is low.

No surprise to many of us, EdWeek is reporting that more than 50% of students and 75% of instructors within a remote-learning environment have lower morale than before the pandemic. The U.K. Office of National Statistics reported that more than half of the students surveyed identified that their well-being and mental health has worsened these past 11 months. And, according to a report by The Jed Foundation, 63% of students say their mental health is worse since the start of the pandemic. No surprise, student morale is low.

In this session, we will hone in on five (5) tips to help increase student morale within the online learning environment, and how sometimes those simple changes can make all the difference. Please also bring your thinking-caps because we will open the floor for the opportunity to share conversations and our own experiences in making the remote learning environment better for students.

Looking at 2021 and the Cloudy Crystal Ball of Teaching & Learning

Higher Education and topics related to the future of teaching and learning have been forever changed post-2020. As the clouds begin to clear and a new dawn shines on 2021, let’s reflect on the past and begin to look toward the future. Multiple outlets have published their projections for the new future of teaching and learning and educational technology. Together we will review some of the projected highlights shared by these outlets, and share our own thoughts on what is to come.

Learning Objectives:

– Analyze the educational technology lesson takeaways from 2020

– Identify the industry projections for the future of teaching & learning

– Discuss individual ideas for the 2021 future of teaching & learning

Three Easy Strategies to Let Your Personality Shine in Your Online Course

With the ability to automate so much of an online course, along with the physical separation from your students, it can be challenging to find ways to let your personality, teaching style, and personal touches shine through in the online environment.

Based on the article “Don’t Turn into a Bot Online: Three Easy Strategies to Let Your Personality Shine in Your Online Course” by Jessica Evans we will discuss three easy strategies that you can begin trying and implementing in your teaching today to bring a bit more of your personality to your online courses.

Learning Objectives:

  • Identify three strategies to help express your personality in your online course.

Qualtrics Basics: Getting Started

Qualtrics is a powerful online survey tool that allows one to build surveys, distribute surveys and analyze responses from one convenient online location. In this CETL Session we will begin to introduce you to the powerful world of Qualtrics. This session is ideal for the brand new Qualtrics user, looking for a soft introduction to the software.

Learning Objectives:
– Become familiar with the basics of user interface
– Identify design options with Look & Feel interface
– Discuss Qualtrics use case scenarios
– Create a survey
– Copy shareable link to for survey participants

How Do I Set Students up for Success in Online Courses?

Beginnings matter, whether you’re teaching students face-to-face or online. Find out how you can make the most of online course introductions. In this fast and focused session, you’ll discover how you can transform course introductions from ho-hum exercises in housekeeping into time-saving, inspirational new beginnings.

This seminar will give you the tools you need when you’re introducing online courses, particularly if you’re new to organizing online courses.

After participating in this seminar, you’ll:

  • Understand the elements necessary to establish a Start Here area to support online student success
  • Appreciate how establishing rapport and providing student resources when introducing online courses can save time later in the course
  • Learn how to make students feel responsible for their own success

7 Things You Should Know About the HyFlex Course Model

The hybrid flexible, or HyFlex, course format is an instructional approach that combines face-to-face (F2F) and online learning. Each class session and learning activity is offered in-person, synchronously online, and asynchronously online. Students can decide how to participate. This session is based on The 7 Things You Should Know About… series from the EDUCAUSE Learning Initiative (ELI) which provides a quick and concise overview of a single topic for time-pressed colleagues.

Learning Objectives:

– Define HyFlex

– Explain how HyFlex works

– Discuss campuses and courses currently using HyFlex

– Identify the downsides of HyFlex

– Discuss the future of HyFlex learning

Zoom Active Learning Strategies

No one wants to passively sit through a straight lecture session for 60+ minutes, Zoom fatigue is a real issue. To help engage students and prevent passive learning you can use the features of Zoom to guide different types of interactive activities. In this session we will identify active learning strategies to be considered in a synchronous Zoom course, and share successful examples implemented this past spring.  This session will employ active learning strategies and follow a suggested synchronous course agenda designed to break up long class sessions. Attendees will also learn where to locate additional training and support for using Zoom.

Learning Objectives

  • List five active learning strategies using Zoom
  • Discuss examples of successful Zoom classroom engagement
  • Identify a sample agenda outline for a synchronous Zoom course session
  • Describe how to troubleshoot most common technical issues
  • Recognize Zoom support and additional training options

Remote Teaching 101

In this special CETL Session we will take a step back.  The way we teach has changed forever, and online/remote teaching and learning is the path paved toward the future.  While this Spring many faculty jumped in feet-first and persevered, now there is time to reflect and better prepare for the fall.

Online learning is dependent on technology.  Beginner or expert, it is important to not just understand how the technology works, but also know how to leverage that technology to work for you.

Learning Objectives:

  • Define LMS
  • Identify synchronous vs. asynchronous
  • Recognize technologies that can be used for synchronous or asynchronous        learning
  • Define Microlearning
  • Identify WesternU support options for teaching & learning
  • Learn to access additional tech training related to teaching & learning

3 Questions to Consider in Student-Centered Remote Teaching

While online and remote education may not be equal, today’s new remote educators can work toward providing high-quality, engaging learning experiences for their students. Providing access to content is a great first step, but access on its own does not make for a quality learning experience.  During this session we will review the EDUCAUSE article Student-Centered Remote Teaching: Lessons Learned from Online Education.  The session will cover the Three Questions to Consider in Student-Centered Remote Teaching.

Learning Objectives:

  • List the three questions that should be considered when developing a student-centered approach to remote teaching
  • Discuss examples of student-centered interactions for remote teaching and learning
  • Collaborate with peers on shared experiences of student-to-student interaction for remote learning
  • Identify examples of how to facilitate student-to-instructor interaction

Creating and Facilitating a Virtual Poster Presentation

Co-presenter.

Recent prohibition of large group meetings has impacted all of us in academia causing the cancellation of conferences, symposia, college- and department-level faculty and staff meetings, etc. These current restraints have prompted us to think outside the box when it comes to the standards related to Scientific Poster Presentations.

As an IPE student at the COMP-NW campus, the final activity is an in-person scientific poster display presentation.  This is a group assignment in which 252 students from 4 colleges are organized into 28 different groups, and given a recent public health topic to research and present in poster-form.  As you can imagine, social-distancing has caused us to rethink how this activity can be completed given our new proximity constraints.

In an effort to maintain the project requirements, given our current social-distancing circumstances, CETL has developed a Virtual Poster Presentation forum.  During this session we will discuss the process of how this idea went from design to concept to creation.  Come see a real-world hot-off-the-presses implementation and hear about how it was done and lessons learned.

After attending this session, participants will be able to:

  •  Describe how website and video conferencing technologies can be utilized  to  present student work to a wide audience.
  • Identify some of the advantages of a virtual setting and some of its pitfalls.
  • Engage WesternU IT and CETL staffs to create their own virtual poster presentation.